
生殖能力对物种的延续至关重要。但不孕症在世界范围内呈上升趋势,已成为一个严重的公共卫生问题,具有深远的社会和心理影响。
浙江大学黄荷凤院士课题组深耕于生殖相关研究,继揭示了PTFE暴露会通过靶向SKAP2损害精子功能项目文章(Adv Sci. IF14.1)| 不粘锅藏 “杀精” 隐患?PTFE 与生育危机后,近日,联合复旦大学张晨团队再次探索SKAP2靶点,在Signal Trasduction and Targeted Therapy杂志上发表了题为“Targeting SKAP2 restores sperm motility and morphology through modulating mitochondrial organization and cytoskeletal remodeling”的研究文章。首次揭示了异质核糖核蛋白R(hnRNPR)在m6A依赖性剪接中的关键作用,并开发了基于细胞外囊泡SKAP2递送的新型治疗策略,为男性不育的机制理解与临床干预提供了新见解。拜谱生物为该研究提供了RNA免疫共沉淀测序和蛋白质组学技术支持。
英文标题:Targeting SKAP2 restores sperm motility and morphology through modulating mitochondrial organization and cytoskeletal remodeling
中文标题:以SKAP2为靶点通过调节线粒体组织和细胞骨架重塑恢复精子活力和形态
客户单位:浙江大学和复旦大学
研究材料:精细胞
拜谱提供技术:RNA免疫共沉淀测序和蛋白质组学
研究摘要:
研究结果
HNRNPR突变会导致雄性不育
研究团队招募了572名弱畸精子症患者,采用全外显子测序(WES)结合家系连锁分析,在联合患者的精子功能和形态等临床表型分析后,证实突变与弱畸精子症的临床表型直接相关。随后研究人员构建了小鼠模型,发现hnRNPR在生殖细胞中b的表达是精子发生所必需的,HNRNPR突变会导致精子生成异常和精子畸形,并排除了体细胞功能异常对表型的影响。
图1 HNRNPR突变导致弱畸精子症及男性不育
2蛋白组学联合单细胞转录组学探索调控机制
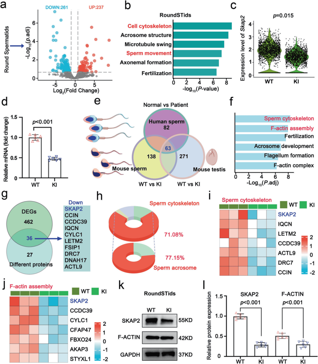
单细胞RNA测序显示,Hnrnpr KI小鼠圆形精子细胞中鉴定出498个差异表达基因。GO富集分析表明,差异基因主要富集于细胞骨架组织、精子运动、顶体形成等通路。其中,Skap2的mRNA水平仅为WT组的(35.6±4.2)%。蛋白质组学分析显示,人类和小鼠的精子、睾丸组织中,63个差异蛋白重叠,主要富集于精子细胞骨架和F-ACTIN组装通路,其中SKAP2是其中核心分子,其蛋白水平在KI小鼠中显著下调。
图2 Hnrnpr突变引发转录组、蛋白质组异常及剪接紊乱,Skap2表达显著下调
3RIP-seq揭示m6A依赖的剪接调控机制
RNA免疫共沉淀测序显示hnRNPR结合的靶基因主要分布于编码区(63.58%)和3'UTR(25.17%),与m6A修饰位点分布高度重合;motif分析表明hnRNPR偏好结合CGACG、GGACG等m6A特征基序。IGV可视化显示,Skap2的剪接位点同时存在hnRNPR结合峰和m6A修饰峰。Minigene实验证实,突变Skap2的m6A位点会导致外显子2跳读比例显著增加,结果表明hnRNPR通过m6A依赖机制特异性调节Skap2转录本剪接,转录后通路功能障碍可能因Hnrnpr突变导致精子生成缺陷。
图3 hnRNPR调控由m6A介导的Skap2转录本的替代剪接
1mEVs-SKAP2靶向递送体系开发与应用
研究人员构建生殖细胞特异性Skap2敲除小鼠,发现SKAP2是精子功能和男性生育能力的关键调控因子,其缺失是弱畸精子症的核心致病环节。随后开发了牛奶来源的细胞外囊泡(mEVs)介导的SKAP2递送系统,体内体外实验均发现精子总活力、前向运动力均显著提升,该治疗方案具有明确的临床转化潜力。
图4 细胞外囊泡-SKAP2可恢复Hnrnpr突变小鼠的精子活力与形态
文章小结
这项研究系统揭示了hnRNPR在精子发生中的关键作用,首次将其确立为弱畸精子症的新致病基因,还创新性地开发了mEVs-SKAP2递送系统,在体内外模型中均能有效改善精子活力与部分形态指标,尤其通过重塑细胞骨架与优化线粒体组织实现功能恢复,为遗传性和特发性弱畸精子症患者带来新的治疗希望。
图5 乳源细胞外囊泡(mEV)分离及制备mEVs-SKAP2示意图
拜谱小结
该研究将hnRNPR确认为精子生成过程中m6A介导的Skap2剪接的关键调控因子,并凸显了细胞外囊泡SKAP2作为治疗精子质量差和男性不育的有前景靶点。拜谱生物为其提供RNA免疫共沉淀测序和蛋白质组学技术支持。
拜谱生物可提供完善成熟的蛋白质组学、修饰蛋白质组学、代谢组学、转录组学等多组学产品技术服务体系,整合多组学数据进行深入挖掘分析,全面解析机制机理等,助力文章发表,欢迎致电咨询!
参考文献
Gan S, Yin L, Zhou J.et,al. Targeting SKAP2 restores sperm motility and morphology through modulating mitochondrial organization and cytoskeletal remodeling. Signal Transduct Target Ther. 2025 Dec 24;10(1):416. doi: 10.1038/s41392-025-02513-3.