
细胞质膜表面蛋白(Cell-surface proteins)是临床上可操作的靶点,对细胞通讯、信号传导和体内平衡至关重要,然而,针对这些靶点制备高亲和力分子探针(如核酸适体)的方法仍然有限。
2026年1月1日,中国科学院杭州医学研究所谭蔚泓院士、吴芩研究员团队在国际顶尖学术期刊Science上发表了题为“SPARK-seq: A high-throughput platform for aptamer discovery and kinetic profiling”的研究论文(第一作者:湖南大学博士生罗国焰和上海交通大学宋佳副研究员),通过同时分析单个细胞内的基因扰动、基因表达和蛋白质结合情况,建立了单细胞扰动驱动的核酸适体识别和动力学测序(SPARK-seq)平台。拜谱生物为该研究提供了IP-MS检测分析服务。
英文标题:SPARK-seq: A high-throughput platform for aptamer discovery and kinetic profiling(Science IF: 45.8)
中文标题:SPARK-seq:用于核酸适体发现和动力学分析的高通量平台
客户单位:中国科学院杭州医学研究所
研究材料:磁珠样本
拜谱提供技术:IP-MS
研究结果
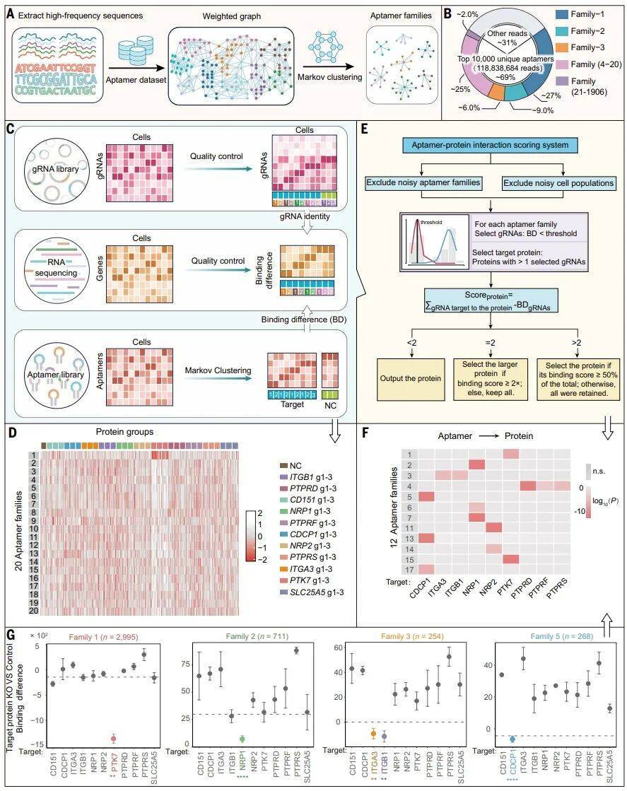
1SPARK-seq工作流程
SPARK-seq基于CRISPR的基因调控技术与单细胞多组学分析,允许对由每个特定扰动产生的基因表达表型进行全面分析。
首先,设计了一个与单细胞测序兼容的核酸适体文库,通过四轮Cell-SELEX,富集了文库中特异性结合靶细胞的核酸适体(图1A-B)。
接下来,将富集的核酸适体文库与混合细胞群一起孵育,每个细胞都经历了靶向不同表面蛋白的CRISPR敲除,然后进行10X Genomics 5′-末端测序。在该测定中,通过CRISPR捕获引物、模板转换寡核苷酸(TSO)和poly(T)序列捕获分别捕获gRNA、核酸适体和mRNA,然后进行单细胞测序(图1C)。
测序步骤完成后,对各组学层的细胞条形码进行识别和校正,以将每个细胞及其对应的基因扰动映射到核酸适体结合谱上。整合的单细胞读数通过将核酸适体丰度与CRISPR扰动和基因表达变化相关联来揭示核酸适体-蛋白质相互作用(图1D-E)。
图1 SPARK-seq工作流程
2SPARK-seq谱写核酸适体-靶标相互作用
通过多轮筛选(R0至R4)的富集文库进行IP-MS分析,逐步富集特定目标蛋白,最终选择出富集程度最高的九种膜蛋白(NRP1、PTK7、PTPRF、NRP2、PTPRS、CD151、ITGB1、PTPRD、ITGA3)以及分布在不同的富集区间的四种蛋白(SLC25A5、RAB5C、RAB23、CDCP1)作为扰动目标(图2)。
之后构建了一个包含46个gRNA的文库,针对选定的13种蛋白,每种蛋白使用三个不同的gRNA进行靶向,同时包括七个阴性对照gRNA,将这些gRNA文库转染至SUM159PT细胞中,形成混合细胞群体,随后通过SPARK-seq技术在单细胞分辨率下评估目标相互作用。
图2 质谱鉴定潜在靶点蛋白
共鉴定出8466个gRNA表达清晰的单细胞,即每个细胞仅表达一种gRNA,对应单一基因扰动,其中包括473个对照细胞(NC)通过分析获得的细胞群体。通过分析获得的细胞群体,识别出4.027×10^7条不同的核酸适体序列,并生成了1.72×10^8次读取。这表明实验产生了大量的核酸适体序列数据。为增强后续差异分析的可靠性,研究利用BLAST(基本局部比对搜索工具)-短MCL算法对核酸适体序列进行家族分类为1906个家族(图3A-B),并最终获得了34个细胞群中8466个具有不同gRNA表达的细胞,以及它们对1906个核酸适体家族的结合谱(图3C-D)。
结合预测核酸适体-蛋白质配对的SPARTA评分算法(图3E),SPARK-seq识别出12个核酸适体家族在九个不同扰动细胞群体中的结合差异(图3F)。具体来说,5、13和17家族的适体结合CDCP1; 3家族的适体结合到ITGA3和ITGB1; 第2、第6和第7家族与NRP1结合;第11和第14家族与NRP2结合;第1和第15家族与PTK7结合; 以及第4家族与PTPRD、PTPRF和PTPRS蛋白结合(图3G)。
图3 高通量核酸适体-靶点定位流程
文章小结
SPARK-seq将基于CRISPR的基因扰动与单细胞转录组分析相结合,以单细胞分辨率绘制5535个核酸适体与8个靶蛋白之间的相互作用图谱。通过直接关联扰动、基因表达和结合表型,该方法实现了核酸适体-目标对的无偏倚发现,并为SPARK技术为在原生细胞环境中高通量、高特异性地识别多重核酸适体-靶点相互作用奠定了基础。(图4)
图4 Spark-seq用于核酸适体发现与变体设计
拜谱小结
本研究开发了高通量平台SPARK-seq,该平台整合CRISPR 介导的基因扰动、单细胞多组学测序与深度学习算法 SPARTA,为精准医疗中的诊断探针开发与靶向药物研发提供了高效工具。拜谱生物为该研究提供了IP-MS技术支持。
拜谱生物作为一家深耕组学技术的高新技术企业,拥有完善成熟的转录组学、蛋白组学、翻译后修饰组、代谢组学以及多组学联合产品技术服务体系。在药物靶点筛选领域,拜谱生物构建了全方位技术支持体系,为药企及科研团队的创新药研发提供从靶点发现到验证的全链条技术服务。欢迎致电咨询!
参考文献
Luo G, Song J, Fu Y, et,al. SPARK-seq: A high-throughput platform for aptamer discovery and kinetic profiling. Science. 2026 Jan;391(6780):eadv6127. doi: 10.1126/science.adv6127.