
三阴性乳腺癌(TNBC)通常高度依赖氧化磷酸化(OXPHOS)作为能量来源,同时也是治疗TNBC的理想广谱靶点。但受代偿性糖酵解代谢的限制,单独抑制OXPHOS无法达到治疗效果,而双重抑制OXPHOS和血管生成是高效TNBC治疗的一个比较有前景的策略。
近日,西北工业大学生命科学与技术学院戴亮亮团队陈思羽在Chemical Engineering Journal发表了题为“Functionalized copper-depleting nanosponges for breast cancer dual starvation favoring dependent energy metabolism and angiogenesis”的研究论文。该研究设计的CCM@PIT纳米海绵通过双重抑制肿瘤依赖性OXPHOS和血管生成,为TNBC治疗提供了一种安全高效的策略。拜谱生物为该研究成果提供了MT1000高通量靶向代谢组学检测分析服务。
英文标题:Functionalized copper-depleting nanosponges for breast cancer dual starvation favoring dependent energy metabolism and angiogenesis(Chemical Engineering Journal IF:16.7)
中文标题:用于乳腺癌双重饥饿的功能化铜耗竭纳米海绵有利于依赖性能量代谢和血管生成
客户单位:西北工业大学
研究材料:细胞系
拜谱提供技术:MT1000高通量靶向代谢组学
研究结果
1CCM@PIT合成与性能评估
通过多步合成策略构建了CCM@PIT纳米海绵,并且通过透射电子显微镜(TEM)图像等实验进一步证实。此外,通过铜吸附评估等实验揭示了CCM@PIT具有良好的铜吸附能力。
图1. CCM@PIT纳米海绵合成与性能评估编辑
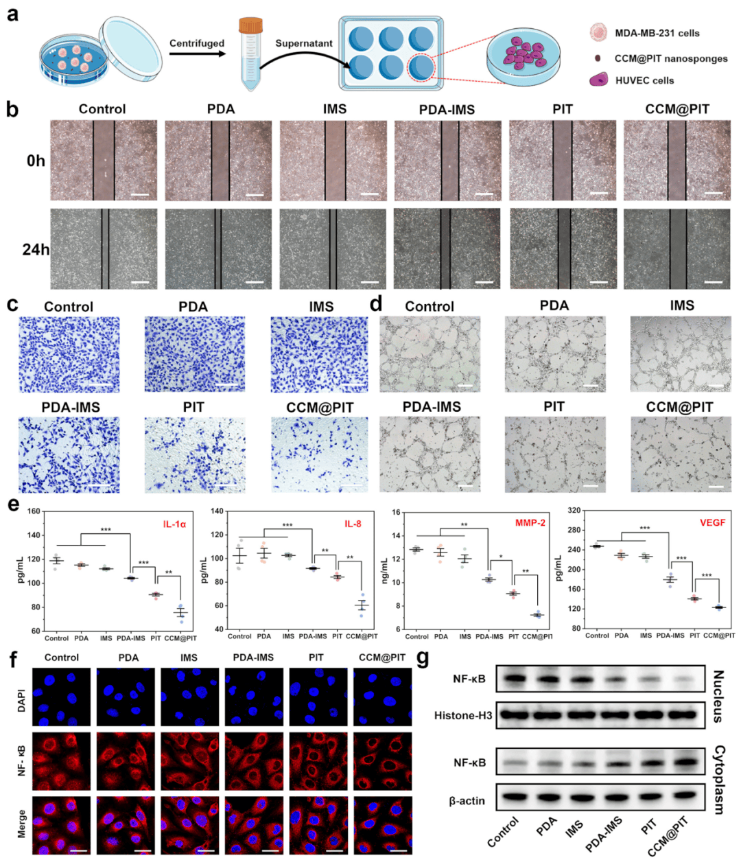
2CCM@PIT抑制氧化磷酸化和血管生成
通过对溶酶体逃逸、线粒体定位、损伤和细胞凋亡等指标进行检测揭示CCM@PIT靶向定位到线粒体调节OXPHOS代谢途径中的上游COX有效诱导铜耗竭进而激活的线粒体损伤(图2)。进一步通过体外细胞培养、蛋白印记分析等实验发现CCM@PIT处理的HUVEC细胞管状结构、节点数、促血管生成因子HIF-1α和CD31的表达水平等指标与对照组相比均显著降低(图3)。以上结果表明CCM@PIT可以同时抑制OXPHOS代谢途径和血管生成。
图2. CCM@PIT抑制氧化磷酸化机制挖掘。编辑
图3. CCM@PIT抑制血管生成编辑
3OXPHOS途径和能量供应评估
为了评估线粒体的功能,本研究通过Seahorse实验揭示CCM@PIT能够显著抑制OXPHOS途径和阻断能量供应(图4)。
图4. 海马实验评估线粒体供能途径编辑
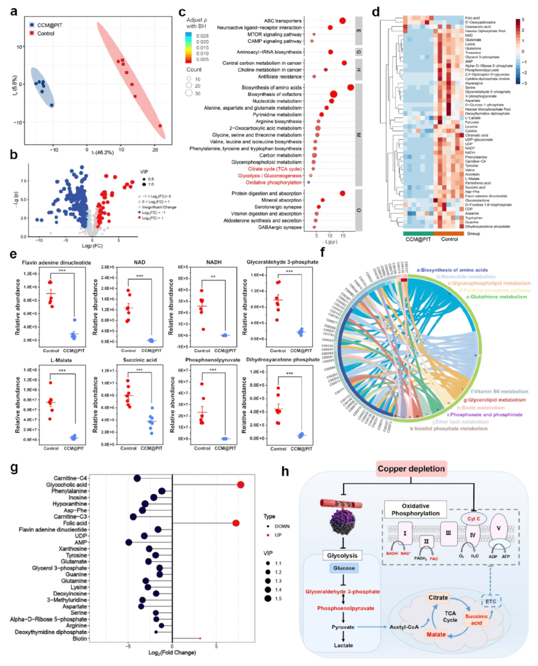
4代谢组学分析
通过MT1000高通量靶向代谢组学分析,发现CCM@PIT显著抑制糖酵解代谢、三羧酸循环途径,并且对这两条途径中间产物的浓度测定呈现相同的结果。此外,CCM@PIT处理也显著降低了肿瘤的脂质、蛋白质等其他生物大分子合成的代谢途径。以上结果进一步证实CCM@PIT通过抑制TNBC依赖的OXPHOS代谢和阻断血管生成达到理想的肿瘤双重饥饿治疗效果(图5)。
图5. 代谢组学分析编辑
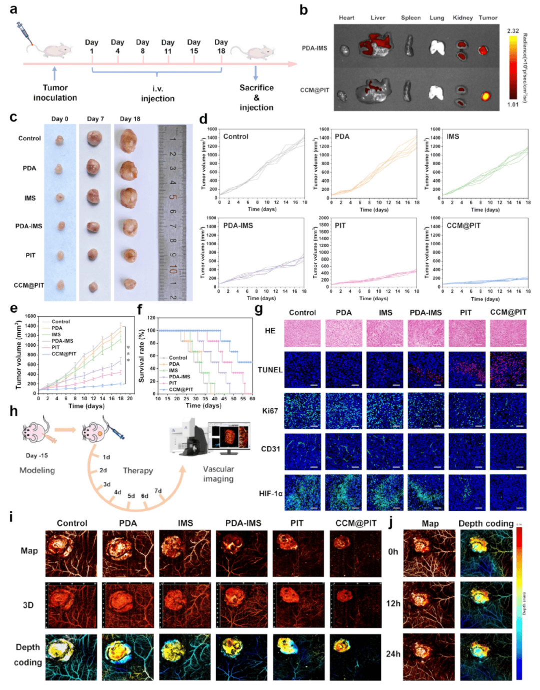
5CCM@PIT纳米体内抗肿瘤效用评估
通过免疫组化、免疫荧光和血液生化实验发现CCM@PIT处理组的肿瘤抑制作用、存活率、Ki-67(肿瘤增殖标志物)等指标均有所改善,表明肿瘤生长受到抑制。此外,D31和HIF-1α的表达水平也显著下调,证实了体内血管生成被有效阻断(图6)。
图6. 体内抗肿瘤作用编辑
文章小结
本文构建了用于TNBC治疗的具有精确线粒体靶向和高选择性吸附Cu2+的CCM@PIT,其通过竞争性抢夺电子传递呼吸链上细胞色素C氧化酶(COX)的铜来显着抑制依赖的OXPHOS,激活线粒体损伤途径并通过放大的氧化应激诱导肿瘤饥饿,而且还可以有效减少血管生成,从根部切断营养物质的输送和补偿性糖酵解代谢,从而产生优异的双饥饿效果。因此,CCM@PIT通过双重抑制肿瘤依赖性OXPHOS和血管生成,为TNBC治疗提供了一种安全高效的策略。
拜谱小结
本研究首次全面解析了纳米海绵CCM@PIT治疗TNBC的调控策略。拜谱生物为其提供了MT1000高通量靶向代谢组学检测分析。拜谱生物建立了完善成熟的转录组学、蛋白组学、翻译后修饰组、代谢组学以及多组学联合产品技术服务体系。
针对医学研究方向,拜谱生物推出多种特色靶向代谢组产品,如QMT1000医学绝对定量靶向代谢组学(MT1000升级版)、MLT4500医学高通量靶向脂质组、CC100(中心碳代谢)靶向代谢组等,助力高分文章发表,欢迎咨询!
参考文献
Chen S ,Wei X ,Geng M , et al.Functionalized copper-depleting nanosponges for breast cancer dual starvation favoring dependent energy metabolism and angiogenesis[J].Chemical Engineering Journal,2025,523168569-168569.DOI:10.1016/J.CEJ.2025.168569.