
背景介绍
长期以来,教科书告诉我们,哺乳动物早期胚胎的细胞在发育初期是“平等”的,直到一定阶段后,才会因位置不同而走上不同的命运之路。然而,一项发表于顶级期刊的最新研究彻底颠覆了这一传统认知。
近日,英国剑桥大学生理、发育与神经科学学系Magdalena Zernicka-Goetz团队在Cell杂志发表了题为Fertilization triggers early proteomic symmetrybreaking in mammalian embryos的研究文章,研究发现哺乳动物胚胎早在受精卵阶段就已出现蛋白质组的“不对称分布”,而这种差异由受精事件本身直接触发,并决定了后续细胞的发育潜能。
传统认知
早期细胞“众生平等”
在经典发育生物学中,哺乳动物(包括人类)的早期胚胎发育被认为是一个高度“调整性”的过程。在受精卵经历最初几次分裂后,产生的卵裂球被认为在发育潜能上是等价的,即每个细胞都有潜力发育成完整的个体或任何胚胎组织。
这种观点源于早期实验观察:将早期胚胎的细胞分离后,某些情况下仍能发育成完整个体。因此,科学界长期认为,哺乳动物的细胞命运主要由后期细胞间的相互作用和位置信号决定。
技术突破
单细胞蛋白质组学精准“透视”
尽管近年来有一些研究提示早期卵裂球可能存在差异,但由于技术限制,尤其是蛋白质检测精度不足,一直缺乏直接证据。本研究团队开发了创新的实验方法,利用单细胞质谱技术对小鼠和人类早期胚胎的单个卵裂球进行了蛋白质组分析。
重点分析了3种样本:早期2-细胞胚胎(合子基因组激活前);晚期2-细胞胚胎(合子基因组激活期间);4-细胞胚胎。为了排除技术误差,研究人员采用了SCoPE2和DIA两种互补质谱方法,最大限度减少了技术偏差,确保了数据的可靠性。
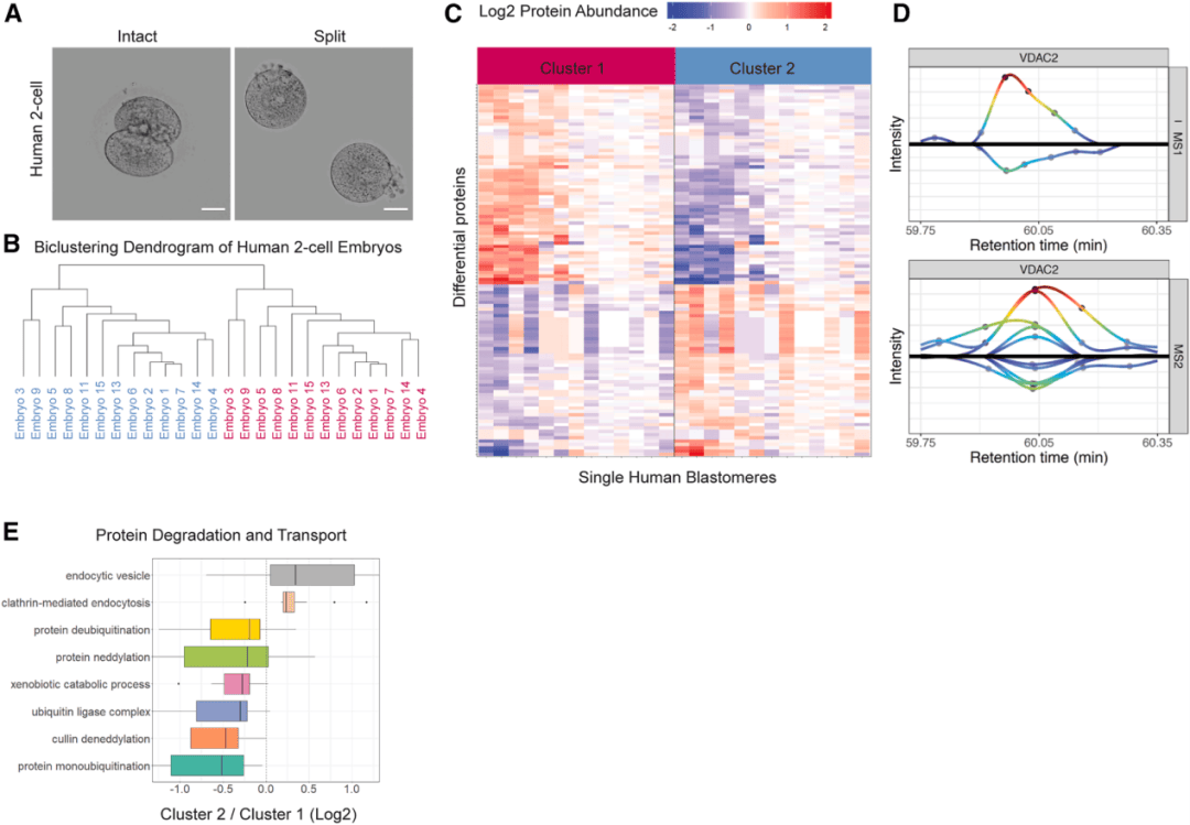
图1 小鼠胚胎2细胞期与4细胞期的蛋白质组学 核心发现
α与β,从受精卵开始的不同道路
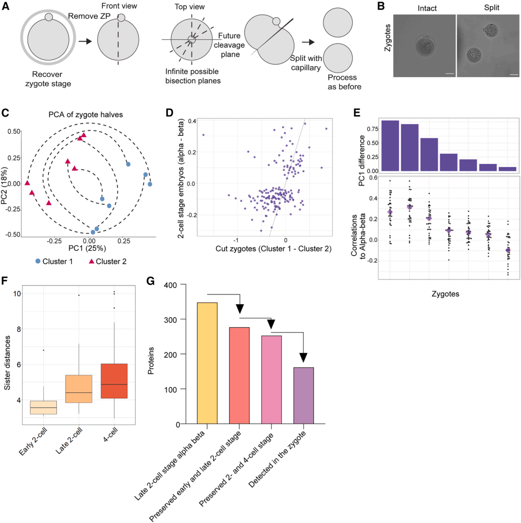
分析结果令人震惊:在2细胞期的小鼠胚胎中,姐妹卵裂球总是分属两个不同的蛋白质组集群,研究团队将其命名为α细胞和β细胞。这种差异涉及超过300种蛋白质,主要富集于蛋白质降解、运输和翻译调控等通路。更重要的是,这种差异并非在2细胞期才出现。通过对受精卵进行分割分析,研究者发现蛋白质组不对称性在受精卵阶段就已存在,并能被后续卵裂继承。研究还证实,这种不对称性直接由受精事件触发。在孤雌生殖(仅由卵子发育,无精子参与)的胚胎中,未出现明显的α/β聚类模式及一致的蛋白质组不对称性。而通过标记精子进入位点,他们发现该位点与未来的β细胞身份及更高的发育潜能显著相关。
图2 蛋白质组不对称性由受精卵遗传,并在后续发育过程中逐渐增强 差异初现
β细胞更具“发育优势”
这种分子层面的差异,直接转化为了细胞命运的差异。功能实验表明:β细胞在单独培养时,更倾向于产生更大的上胚层(将发育为胎儿本体),且更易形成上胚层细胞数≥4的囊胚(此为胚胎后续发育的最低阈值),显示出更高的发育潜能;继承了精子进入位点或第二极体的细胞更可能是β细胞;在4细胞期,位于植物极的细胞(已知偏向滋养外胚层分化、发育潜能较低)更可能呈现α细胞特征。
研究团队还选取了三个在α/β细胞中差异表达的蛋白质进行功能验证:Nedd8和Gps1(β细胞富集):分别影响滋养层和上胚层的发育。PSMC4(α细胞富集):作为26S蛋白酶体组分,对囊胚阶段发育至关重要,调控所有谱系的基本蛋白质稳态。这些结果首次在蛋白质组层面将早期分子不对称性与细胞命运决定直接联系起来。
图3 β蛋白的调控影响谱系组成 人类胚胎
保守的发育逻辑
在极度珍贵和有限的人类2细胞期胚胎样本中,研究团队观察到了类似的不对称蛋白质组模式。尽管存在一些物种特异性差异,但蛋白质降解和运输相关通路的富集是保守的。这意味着,早期蛋白质组不对称性可能是哺乳动物胚胎发育的普遍特征,为理解人类早期发育提供了新视角。此前已有研究提示人类早期卵裂球对胚胎的贡献不均等,本研究为其提供了潜在的分子解释。
图4 人类2细胞期胚胎的蛋白质组不对称性 拜谱小结
这项研究的意义深远,它从根本上改变了我们对哺乳动物胚胎发育起点的理解:发育不是从“平等”细胞开始,而是始于受精触发的分子不对称。并且为早期卵裂球发育潜能不均等现象(如单卵双胞胎的起源)提供了分子机制层面的解释。不仅重塑了基础发育生物学理论,也必将为生殖医学、再生医学等相关领域带来深远影响。
拜谱生物可提供完善成熟的蛋白质组学、修饰组学、代谢组学、转录组学等多组学产品技术服务体系,整合多组学数据进行深入挖掘分析,全面解析机制机理。
在极微量样本分析领域,我们持续创新
在极微量样本分析这一科研痛点领域,拜谱生物始终以创新为核心,聚焦珍稀样本(如早期胚胎、微量组织、穿刺组织等)的检测难题,持续突破技术边界,为科研人员提供高效、精准的解决方案。
目前,我们在蛋白质组学与代谢组学领域已推出两款核心极微量样本分析产品,精准覆盖不同研究需求:
极微量蛋白质组学
一步式样品制备法,实现样本“零”损耗。结合搭载最新Astra Zoom质谱仪的平台,检测灵敏度突破至数个细胞级别,确保蛋白的高深度、高质量检出。
极微量非靶向代谢组学(全新上市!)
彻底打破传统代谢组学对样本量的限制。其核心优势在于,可利用极微量样本同时进行蛋白质与代谢物的分析,为珍稀样本(如早期胚胎、微量组织)研究开辟全新路径。
欢迎随时致电咨询,探索您的科研无限可能!
参考文献
Iwamoto-Stohl LK, Petelski AA, Quan B, et al. Fertilization triggers early proteomic symmetry breaking in mammalian embryos. Cell. 2025;188(26):7428-7444.e21. doi:10.1016/j.cell.2025.11.006