
背景介绍
2025年,拜谱生物在多组学领域持续发力,成果斐然。单细胞组学平台,我们与墨卓生物达成战略合作,共同发起植物单细胞资助计划,获得国家一级学会鼎力支持,引发科研院所热烈响应;蛋白组学平台,我们率先引入Orbitrap™ Astral™ Zoom超高分辨质谱系统,不仅实现了蛋白组学检测通量与数据质量的双重跃升,更强力驱动了修饰组学研究突破。上期我们已回顾了修饰组学的亮眼表现,本期将聚焦代谢组学明星产品——QMT1000医学绝对定量靶向代谢组。
代谢重编程是生命科学与医学研究的前沿热点,反映了细胞为适应环境与疾病状态而发生的代谢模式转变。然而,传统(非)靶向代谢组学常面临长期面临"广覆盖"与"精准定量"难以兼得的困境,筛选与验证分离也拖慢了研究进程。
拜谱生物推出自主研发的QMT1000医学绝对定量靶向代谢组产品,根据海量文献与项目经验,人工精选1000+医学专属代谢物,基于标品开发的实现精准定性定量的“筛选+验证”一站式检测,深度覆盖极性/非极性物质及关键疾病通路,全面支持疾病机制、耐药性等研究的快速推进。
接下来,请随小编一起回顾QMT1000技术在医学研究领域的精彩表现吧!
01、肝细胞癌耐药机制新发现
Nature Cancer
IF:28.5 2025.06
RIOK1 phase separation restricts PTEN translation via stress granules activating tumor growth in hepatocellular carcinoma
研究概述:肝细胞癌(HCC)的TKI耐药性与代谢应激适应密切相关。研究首先发现RIOK1在HCC中异常高表达,拜谱生物QMT1000深度覆盖关键代谢途径,帮助研究人员发现RIOK1过表达使磷酸戊糖途径(PPP)相关代谢物显著增加,最终缓解应激。该研究揭示了肝细胞癌耐药的分子机制,为开发肝癌治疗新药提供了精准代谢靶点。
RIOK1过表达后SNU449细胞中特异性改变的代谢物聚类分析编辑
全文解读链接:
项目文章Nat. Cancer(IF:23.5)|多组学解锁肝癌TKI耐药与进展的核心密码
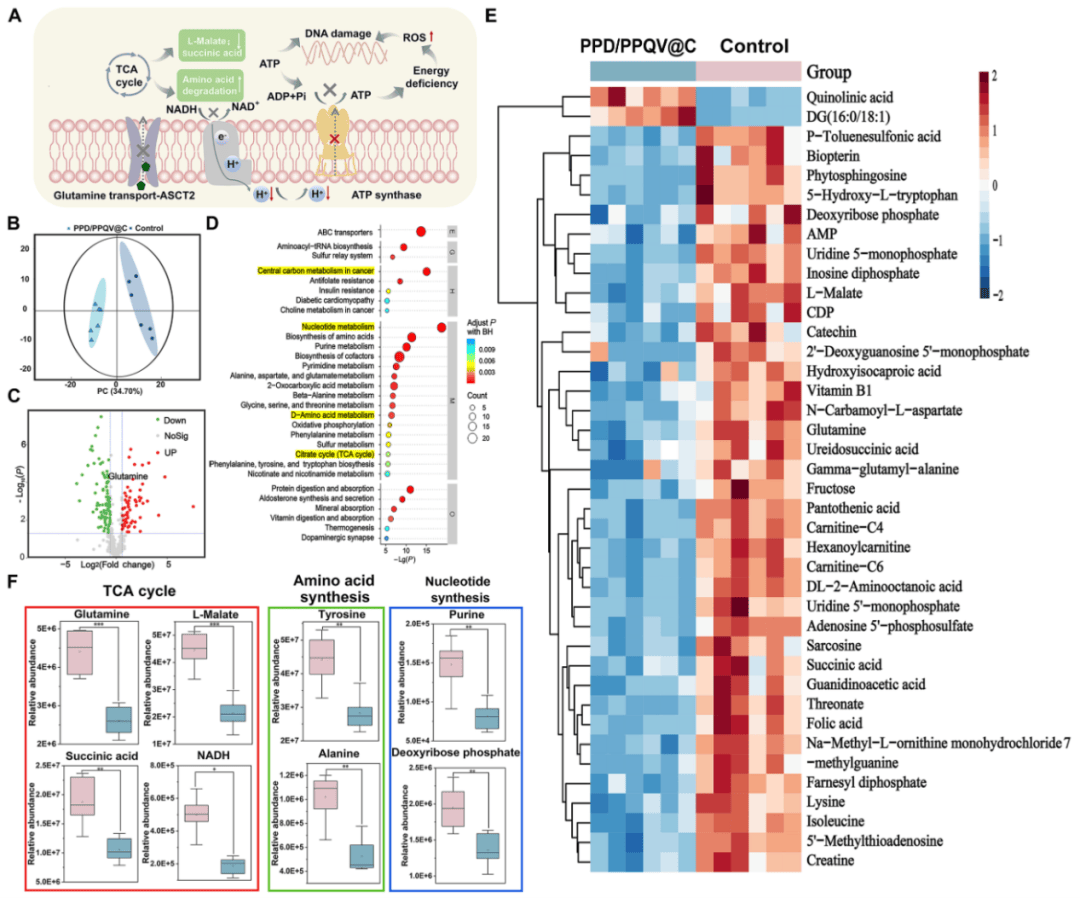
02智能纳米胶束“双效饿死”乳腺癌
Research
IF:10.7 2025.09
Delivery-Graded Programmable Micelles Achieve Enhanced Tumor Starvation through Combined Glutamine Deprivation and Angiogenesis Inhibition
研究概述:乳腺癌细胞高度依赖谷氨酰胺代谢,相关疗效受限于代偿性糖酵解和药物递送效率不足。本文构建了纳米胶束PPD/PPQV@C,有效提高药物的生物利用度并克服细胞渗透性屏障。拜谱生物MT1000帮助研究人员确定治疗组可阻断癌细胞的谷氨酰胺代谢。结果表明,PPD/PPQV@C通过双重阻断癌细胞的谷氨酰胺代谢和血管生成,实现乳腺癌的高效治疗。
纳米系统处理后MDA-MB-231细胞的代谢组学分析编辑
全文解读链接:
项目文章(Research IF:10.7)| 靶向代谢组学揭秘:智能胶束“双效饿死”三阴性乳腺癌
03高尿酸血症肾损伤:肠-肾轴毒素累积机制
Microbiome
IF: 12.7 2024.06
Gut microbiota dysbiosis in hyperuricaemia promotes renal injury through the activation of NLRP3 infammasome
研究概述:高尿酸血症(HUA)的发展与肠道菌群及其产生的尿毒症毒素密切相关。研究首先通过16S rRNA测序发现,HUA患者肠道中的毒素相关菌群丰度提高。拜谱生物QMT1000实现关键代谢物检测,帮助研究人员发现肠源性毒素在肾脏中积聚。结果表明HUA诱导肠道菌群产生毒素并在肾脏中积累,随后激活炎症反应。该研究为治疗肾脏疾病提供了新的靶向治疗策略。
HUA大鼠肾脏中肠道源性尿毒症毒素显著增加编辑
全文解读链接:
Microbiome(IF=13.8)|多组学技术揭示高尿酸血症引起的肠道菌群失调在肾损伤中的作用和潜在机制
04、纳米反应器逆转肿瘤代谢重编程
Small
IF:9.2 2023.10
Detachable MOF-Based Core/Shell Nanoreactor for Cancer Dual-Starvation Therapy With Reversing Glucose and Glutamine Metabolisms
研究概述:针对癌细胞的代偿性代谢和低效的药物递送问题,本文构建了一个纳米递药系统PCP-MOF@G@B,有效克服癌细胞的生物屏障。拜谱生物QMT1000高效深度覆盖各类关键代谢途径,帮助研究人员发现治疗组癌细胞的代谢通路显著变化。结果表明,PCP-MOF纳米系统,可提高递药效率,通过同时逆转糖酵解和谷氨酰胺代谢,呈现更优越的双重饥饿疗法效果。
PCP-MOF@G@B干扰糖酵解和谷氨酰胺代谢途径编辑
全文解读链接:
Small(IF=13.3) | 西北工业大学戴亮亮团队开发MOF纳米反应器体系用于肿瘤双重饥饿治疗
更多应用案例
拜谱小结
代谢物是生物过程的直接反映,精准检测代谢变化有助于深入理解疾病机制。拜谱生物作为多组学技术服务企业,围绕代谢组学推出系列产品,包括非靶向代谢组、20+靶向代谢组和高通量靶向代谢组产品,助力医学领域研究,欢迎咨询!