
在器官移植领域,“供体短缺”是长期困扰全球的难题——仅美国就有超10万人排队等待移植,而最终能获得器官的不足四分之一。基因编辑猪器官的出现,为解决这一困境带来了希望,但免疫排斥仍是横亘在临床应用前的关键障碍。
期刊简介
2025年11月13日,纽约大学Langone Transplant Institute的Brendan J. Keating教授团队在Nature上发表题为“Multi-omics analysis of a pig-to-human decedent kidney xenotransplant”的研究文章。研究团队对移植后61天内的受者血液和移植肾组织进行了高密度多组学分析,整合了空间转录组、单细胞RNA测序、免疫受体库测序和血液蛋白质组学等尖端技术,首次完整捕捉了免疫排斥反应从发生、发展到被成功控制的完整分子轨迹。
BIOPROFILE
研究背景
为什么要做“猪肾到人”的长期追踪?
供体优势
猪的器官大小、生理功能与人类高度相似,是异种移植的理想供体,基因编辑技术(如敲除α-Gal基因)已能解决部分早期免疫排斥问题。
研究局限
此前的猪到人异种移植研究多仅跟踪2~3天,只能观察到先天免疫反应,无法捕捉适应性免疫(抗体、T细胞介导)的完整过程。
创新设计
研究团队选择“脑死亡遗体受体模型”,既保证了61天的长期观察窗口,又能安全获取血液、组织样本,首次实现对异种移植免疫反应的全周期解析。
BIOPROFILE
核心发现
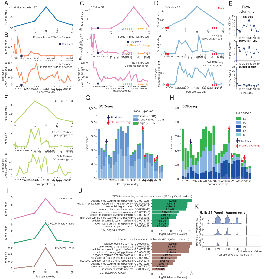
本研究实施了一例猪至人类脑死亡受体的基因编辑猪肾异种移植,并进行了长达61天的密集观测。研究采用α-1,3-半乳糖基转移酶基因敲除(GT-KO)猪作为供体,并通过在猪肾包膜下植入其自体胸腺组织构建了“胸腺肾”,以期降低免疫排斥风险。整合了空间转录组、单细胞RNA测序、免疫受体库测序和血液蛋白质组学等尖端技术,首次完整捕捉了免疫排斥反应从发生、发展到被成功控制的完整分子轨迹。
图1 时序总览图
01免疫反应的时序图谱
(从先天到适应性)
研究揭示了明确的阶段性免疫应答特征:
早期(术后0-28天)
先天免疫率先启动,血液中NK细胞、浆母细胞数量上升,猪肾组织出现补体激活(C3/C3b)和肾小球损伤。
中期(21-49天)
适应性免疫接力,第33天确诊抗体介导的排斥反应(AbMR),第49天出现细胞介导的排斥反应(TCMR);此时T细胞、B细胞克隆扩增,肾脏组织中人类免疫细胞占比超20%。
后期(49-61天)
经血浆置换、补体抑制剂(pegcetacoplan)等治疗后,排斥反应完全缓解,异种移植功能得以保留。
图2 高分辨率空间转录组分析揭示了猪肾脏中浸润的人体细胞
02、关键“罪魁祸首”
驱动排斥的细胞与分子
值得关注的是,在术后33天的排斥高峰期,移植肾内最丰富的人类免疫细胞是CXCL9+巨噬细胞,其高表达与干扰素-γ驱动的炎症反应密切相关,构成了I型免疫应答的核心特征。研究还观察到猪肾驻留巨噬细胞与人类浸润免疫细胞之间存在相互作用。移植肾组织在21-33天出现明显的纤维化损伤,S100A6、SPP1(骨桥蛋白)和COLEC11等损伤标志物显著升高。
图3 早期宿主免疫细胞反应
03、移植的猪组织反应凸显了术后的损伤信号
空间转录组分析显示,术后21天即可检测到人类免疫细胞浸润,峰值时占移植肾总细胞的20%以上。这些浸润细胞与猪肾损伤细胞形成特定空间分布,构成促进排斥反应的“免疫微环境”。
图4 移植的猪组织反应凸显了术后第21天和第33天的损伤信号
04、血液蛋白质组学揭示了受体补体激活
通过蛋白质组学分析,研究团队发现人类和猪的补体系统均被激活。在使用补体抑制剂治疗后,人类补体成分水平明显下降,证实了补体激活在异种移植排斥中的关键作用。通过血浆置换、皮质类固醇和补体抑制剂等联合治疗,两次严重的排斥反应均被成功控制,移植肾功能最终恢复稳定。
图5 血清中选定补体通路蛋白水平的动态变化
BIOPROFILE
文章小结
这项61天的长期研究,首次完整呈现了猪肾到人异种移植的免疫反应全景,不仅解答了“排斥如何发生”的核心问题,更明确了“如何精准干预”的方向。随着基因编辑技术的升级和免疫调控方案的优化,猪器官有望在未来真正成为人类移植的“备用器官”,彻底缓解供体短缺的困境。
BIOPROFILE
拜谱小结
本研究整合空间转录组、单细胞测序、血液蛋白质组等多组学技术,首次揭示了异种移植免疫反应的时序分子机制,为改善异种移植物存活提供潜在靶点。拜谱生物超高深度血液蛋白质组解决方案,以“8000+蛋白稳定检出”的核心优势,打破传统技术瓶颈:为科研人员提供“更全、更准、更稳定”的蛋白检测数据;助力挖掘未知疾病生物标志物,深化疾病机制研究;加速科研成果向临床转化,推动精准医疗发展。如果您正在开展血液蛋白质组相关研究,渴望突破鉴定深度、提升数据质量,欢迎致电!
参考文献
Schmauch, E., Piening, B.D., Dowdell, A.K. et al. Multi-omics analysis of a pig-to-human decedent kidney xenotransplant. Nature (2025). https://doi.org/10.1038/s41586-025-09846-7