
癫痫是一种神经系统疾病,影响着全世界数百万人,其中耐药性癫痫构成了一个主要的治疗挑战。尽管进行了广泛的研究,但癫痫发生的分子机制仍不完全清楚。
2025年10月27日,河北医科大学副校长张海林教授等在Neurobiology of Disease 发表了题为“Discovering molecular drivers of human epileptogenesis through integrative multi-omics profiling”的研究文章,为癫痫发作机制和疾病发展提供了新的见解,为未来的治疗提供了有希望的靶点。拜谱生物为该研究提供了蛋白组+转录组+单细胞测序多组学服务,拜谱生物戴捷博士参与并署名该项目文章。
英文标题:Discovering molecular drivers of human epileptogenesis through integrative multi-omics profiling(Neurobiology of Disease)
中文标题:通过整合多组学分析发现人类癫痫发生的分子驱动因素
客户单位:河北医科大学
研究材料:来自癫痫手术的人脑组织
拜谱提供技术:蛋白组+转录组+单细胞测序
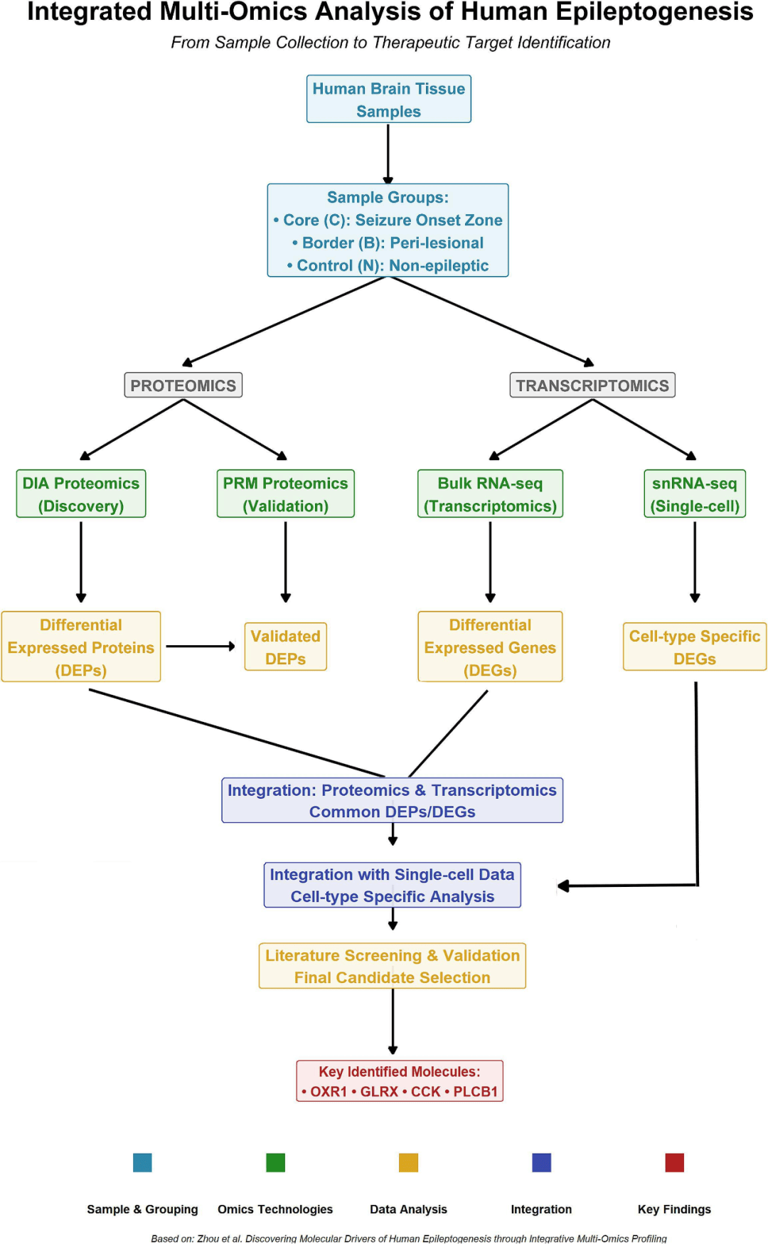
技术路线图:
研究结果
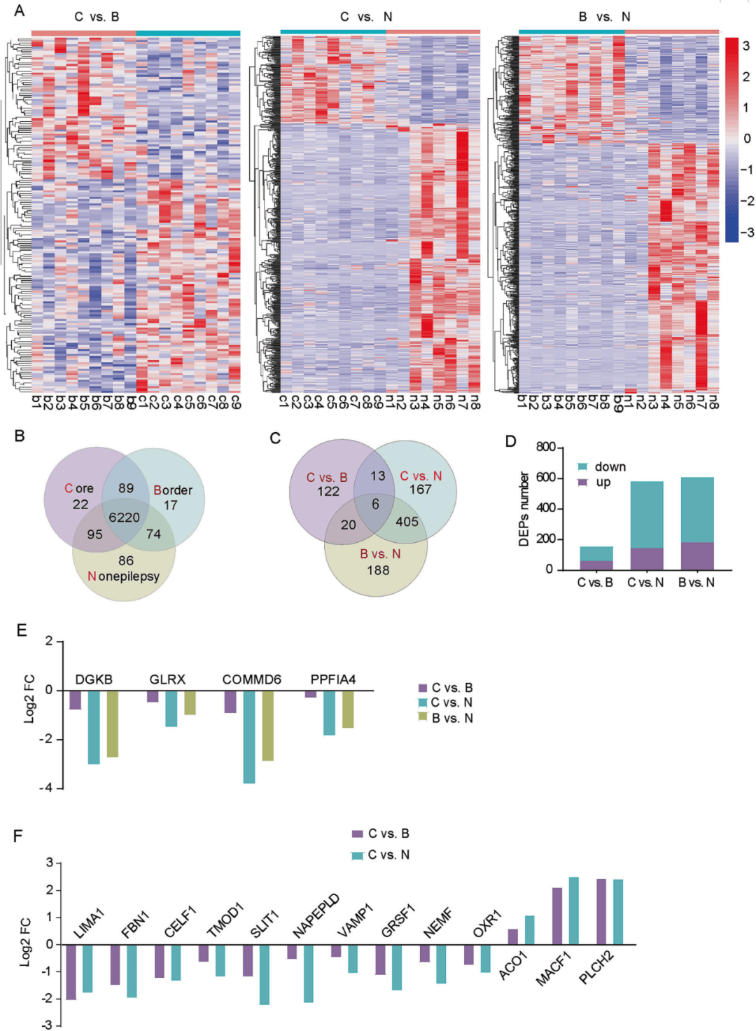
01、癫痫样本中发现的差异表达蛋白
采集临床手术的非癫痫对照(N),边缘切除组织(B)和癫痫发作区(C)的大脑样本,通过DIA蛋白组发现差异蛋白,在C与B组间发现161个差异蛋白,B与N组间发现591个差异蛋白,B与N组间发现619个差异蛋白。在所有差异蛋白中,其中有6个是组间共有的(图1A-D)。PRM蛋白组进一步对组间差异蛋白进行验证,并在所有三对样品的比较(C与B、C与N、B与N)一致地鉴定出这些差异蛋白之一GLRX(图1E)。
图1 蛋白质组学鉴定人类癫痫样本中显著差异表达蛋白质
02、癫痫和非癫痫样品的转录组学分析
RNA-seq结果的聚类分析表明三个组之间有良好的区别(图2A)。整合转录组和蛋白组的差异分子,发现13个分子在C与B比较组中蛋白和转录表达均有显著差异,其中11个表达趋势一致(图3C)。
图2 转录组学分析人类癫痫样本中显著差异表达基因
图3 蛋白质组学和转录组联合分析
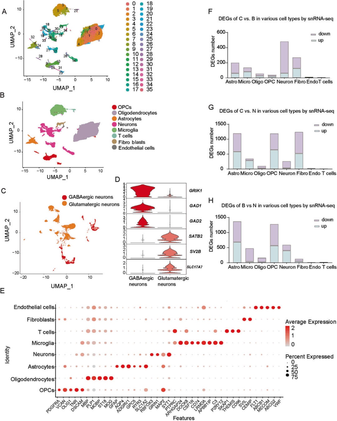
03、使用snRNA-seq鉴别细胞类型特异性差异表达分子
使用t-SNE或UMAP进行无监督聚类分析,并将细胞分成36个簇,揭示了样品中细胞类型和潜在细胞状态的多样性(图4A),随后利用已知细胞类型的特征性的已建立的标志物和基因集注释细胞(图4B,E)。神经元根据其已建立的标记进一步分为兴奋性神经元和抑制性神经元(图4C-D)。在三个组对的每种细胞类型中鉴定的差异表达基因的数量在图中示出(图4F-H)。
整合snRNA-seq与前期组学数据,共鉴定6个显著差异表达基因:GLXR、OXR 1、VAT 1、PGS1、CCK和PLCB1。这6种基因在三种不同手术样品的神经元和神经胶质细胞中的表达水平显示ORX1和PLCB1在所有细胞类型中表达最丰富,GLXR和CCK适度表达,PGS1和VAT1表达最少。
图4 单核转录组检测细胞类型特异性差异表达
文章小结
在这项研究中,使用来自癫痫患者和非癫痫对照的手术切除的脑标本进行了全面的多组学分析。通过RNA-seq,snRNA-seq,DIA蛋白质组和PRM靶向蛋白质组数据集的整合分析,阐明人类癫痫发生的关键分子决定因素,并确定潜在的治疗靶点以改善疾病。
拜谱小结
本研究为癫痫发作机制和疾病发展提供了新的见解,为未来的治疗提供了有希望的靶点。拜谱生物为该研究提供了蛋白组+转录组+单细胞测序技术服务。拜谱生物作为一家国内领先的多组学服务公司,可提供完善成熟的蛋白质组学、修饰蛋白质组学、代谢组学、转录组学等多组学产品技术服务体系,整合多组学数据进行深入挖掘分析,全面解析机制机理等,助力高分文章发表。
参考文献
N. Zhou, Y. Yan, D. Zhang, et al., Discovering molecular drivers of human epileptogenesis through integrative multi-omics profiling, Neurobiology of Disease (2025), https://doi.org/10.1016/j.nbd.2025.107165