
母乳(HM)是婴儿最佳营养来源,母乳脂肪球(MFG)为婴幼儿生长发育提供约50–60%的能量需求,其结构与成分特性直接影响脂质消化、吸收及代谢。
近日,中国海洋大学张兰威团队在Advanced Science上发表题为“Phospholipid Remodeling and Tri-Layer Membrane Reconstruction Mediate Cognitive Effects of Humanized Milk Fat Globules in Neonatal Rats”的论文。表明MFG可通过促进营养物质利用和神经发育来增强认知功能。拜谱生物为该研究成果提供了脂质组学、非靶代谢组学技术服务。
英文标题:Phospholipid Remodeling and Tri-Layer Membrane Reconstruction Mediate Cognitive Effects of Humanized Milk Fat Globules in Neonatal Rats(Advanced Science IF:14.1)
中文标题:磷脂重塑与三层膜重构介导乳脂肪球对新生大鼠认知功能的影响
客户单位:中国海洋大学
研究材料:小鼠脑组织,血清,胃内容物,肠内容物,结肠内容物
拜谱提供技术:脂质组学、非靶代谢组学
技术路线:
研究结果
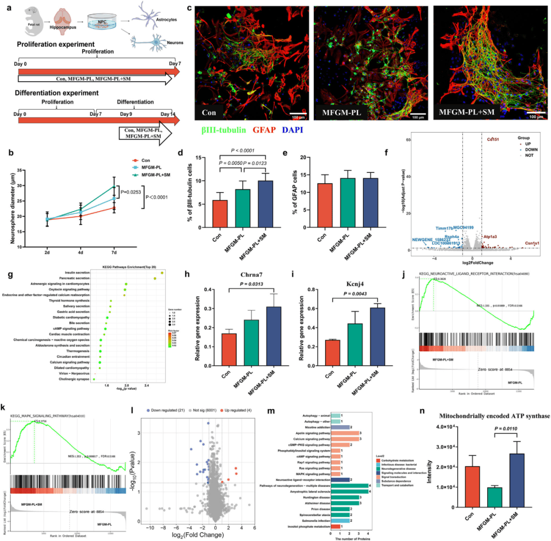
01、MFGM磷脂成分促进海马NPC增殖和分化
体外实验评估MFGM磷脂(MFGM-PL)及富含SM的母乳化磷脂(MFGM-PL+SM)对NPC的影响。结果显示未影响细胞活力,第2天时神经球直径无显著差异,第4、7天时显著增大。免疫荧光分析显示,βIII-微管蛋白和胶质纤维酸性蛋白表达变化(图1a-e)。转录组分析显示73个差异表达基因,主要参与认知相关通路,特别是胆碱能突触信号传导通路。蛋白质组学分析显示25个差异表达蛋白,主要参与信号转导及神经退行性疾病相关通路(图1f-m)。
图1 人乳脂肪球膜磷脂成分可促进海马神经祖细胞的增殖和分化。
02、乳脂肪球的重建及其与人乳相似的体外消化行为
通过模拟婴儿胃肠道消化过程,对比了未重建对照组(Con组)、HM样本、单层乳脂球(S-MFG)及重建型TMFG的体外胃肠道消化特征,结果显示所有组别在模拟消化过程中均呈现显著结构变化(图2b-c)。
图2 T-MFG制备策略示意图
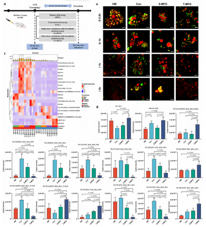
03、乳脂肪球的体内消化、脂质组学和代谢组学分析
体内消化实验中,HM组和T-MFG组的脂肪球保持完整结构,S-MFG组解体。脂质组学与代谢组学分析结果显示T-MFG在胃期的脂质和代谢物特征与HM高度相似。肠内容物脂质组学以及代谢组学分析结果显示,T-MFG组与HM组的特征高度相似。血清脂质组学以及代谢组学分析结果显示血清代谢物的整体组成仍保持高度一致性(图3 d-g)。
图3 新生大鼠胃肠道消化的体内实验-脂质组学以及代谢组学
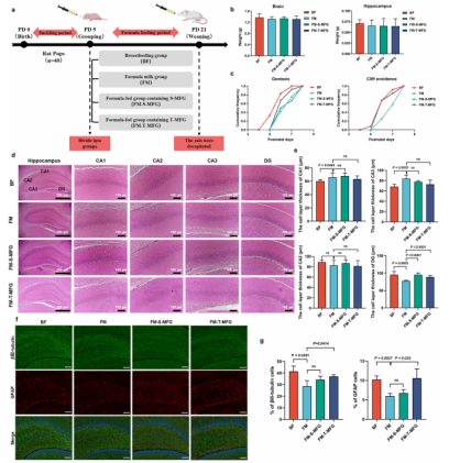
04、MFG促进大鼠幼崽反射及海马发育
行为学无显著差异,悬崖回避反射出现时间明显早于配方奶组。H&E结果显示,基础组未见病理改变,配方奶组的齿状回区域神经元层厚度较其他治疗组明显减少,神经元数量也有所下降,补充FM-S-MFG和FM-T-MFG后恢复(图4b-g)。
图4 MFG对大鼠幼崽认知行为及海马组织病理学的影响
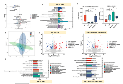
05、MFG改变大鼠幼崽的血清代谢物特征,增强认知相关通路
血清代谢组学显示,所有配方奶喂养组的血清代谢物谱与母乳喂养组差异显著,而各配方奶喂养组之间未观察到显著差异。补充MFG可能通过改善血清代谢物组成带来代谢益处,从而潜在提升认知功能(图5a-g)。
图5 MFG对大鼠幼崽血清代谢物组成的影响
06MFG调节海马脂质和蛋白质分布,增强大鼠幼崽的认知
脂质组学分析显示,配方奶组和母乳喂养组有56种脂质显著差异,与认知相关通路密切相关。蛋白质组学分析FM组与BF组间200个显著差异蛋白,FM-T-MFG组与FM-S-MFG组间119个差异表达蛋白,前者主要富集于细胞外基质-受体相互作用通路,后者显著富集于cGMP-PKG信号通路及长时程增强(LTP)相关通路。相关性分析揭示了海马脂质与蛋白质变化之间的关联性(图6a-g)。
图6 配方奶喂养的大鼠幼崽海马脂质和蛋白质成分的调节
07MFG调节配方喂养大鼠幼仔的肠道微生物组成,可能支持认知发展
16S rRNA测序显示,配方奶喂养组与母乳喂养组在β多样性方面未发现显著差异,PCoA存在显著差异,门水平与属水平均均有检测到差异菌群,BF组显著富集了梭菌纲下的阿克曼氏菌属,这两种菌群均与肠道健康功能改善相关(图7a-g)。
图7 MFG对大鼠幼仔肠道微生物组成的影响
文章小结
本研究通过多维分析方法,系统探究了MFG的制备过程,重点考察其通过“MFGM脂质组成重构”与“三层膜结构重建”的协同调控机制对婴儿脂质代谢及神经发育的影响。研究发现,采用分层沉积技术构建的三层膜结构母乳化中胚层脂肪组织展现出优异的消化吸收特性。该组织在胃肠道双相调控中的作用机制,为脂质代谢研究提供了新视角。(图8)
图8 MFG的制备方法及其对认知功能的影响机制图
拜谱小结
本研究为MFG在婴儿配方食品中的应用提供了重要理论依据,并为功能性脂质的设计优化提供了创新解决方案。拜谱生物为该研究提供了脂质组学,非靶代谢组学技术服务。拜谱生物建立了完善成熟的转录组学、蛋白组学、翻译后修饰组、代谢组学以及多组学联合产品技术服务体系。作为脂质代谢检测领域的深耕者,拜谱生物构建了完善的脂质代谢解决方案,包含:MLT4500医学高通量靶向脂质组、PLT5500植物高通量靶向脂质组、靶向脂质组(2500+)、短链脂肪酸、游离脂肪酸靶向代谢组以及非靶向脂质组。针对医学研究方向,拜谱生物推出多种特色靶向代谢组产品,如QMT1000医学绝对定量靶向代谢组学、MLT4500医学高通量靶向脂质组、CC100(中心碳代谢)靶向代谢组等,助力高分文章发表,欢迎咨询!
参考文献
Shaolei W, Fengzhi Q, Jian H, et,al. Phospholipid Remodeling and Tri-Layer Membrane Reconstruction Mediate Cognitive Effects of Humanized Milk Fat Globules in Neonatal Rats. Advanced Science.doi.org/10.1002/advs.202507926.