
糖尿病溃疡(DU)是糖尿病主要并发症,病理特征为持续炎症、血管生成障碍、慢性氧化应激,终生发病风险达34%。疮灵液在临床中有着很好的疗效,但是其在DU中的作用机制不明。
近日,江苏省中医院马朝群教授团队在Frontiers in Pharmacology上发表题为“Treatment of diabetic ulcers with Chuang Ling Ye: systems pharmacology and functional validation reveal the mechanism of angiogenesis and inflammation abatement driven by the PI3K-AKT signaling pathway”的研究文章。明确CLY可通过激活PI3K-Akt信号通路,促进血管生成、抑制炎症反应,最终加速DU愈合。拜谱生物为该研究提供中药成分鉴定检测服务。
	
英文标题:Treatment of diabetic ulcers with Chuang Ling Ye: systems pharmacology and functional validation reveal the mechanism of angiogenesis and inflammation abatement driven by the PI3K-AKT signaling pathway(Frontiers in Pharmacology IF:4.8 JCR:Q1)
中文标题:疮灵液治疗糖尿病足溃疡的系统药理学与功能验证研究:揭示PI3K-AKT信号通路驱动血管新生与炎症消退的作用机制
客户单位:江苏省中医院
研究材料:中药
拜谱提供技术:中药成分鉴定
技术路线:
	
研究结果
01.CLY的代谢物鉴定
通过中药成分鉴定技术,对疮灵液(CLY)的化学成分进行系统分析,共鉴定出CLY中357种代谢物(图1A-B),前50种关键代谢物包括没食子酸、大黄素、槲皮素等,这些成分已被证实具有抗炎、促血管生成活性。
	
图1 CYL中的代谢物
02.CLY促进DU大鼠创面愈合及新生血管形成
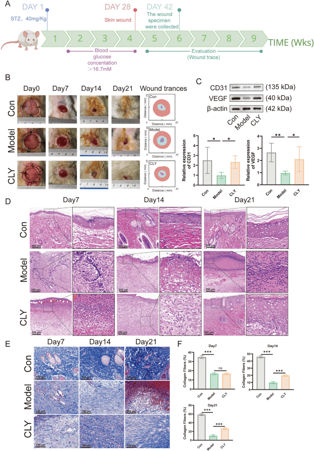
通过链脲佐菌素(STZ)诱导SPF级雄性SD大鼠构建糖尿病模型,再于背部构建面积2.00cm²的DU创面,经CLY干预后发现,CLY可显著加速创面愈合;同时,CLY可上调创面组织中血管生成标志物CD31、VEGF的蛋白表达,减少炎症细胞浸润,并促进胶原纤维沉积,全面改善DU创面修复微环境(图2B-F)。
	
图2 CLY对DU大鼠伤口愈合的影响
03.PDZK1通过抑制mTOR通路缓解高糖诱导的RPE细胞衰老
筛选CLY药物靶点,结合Genecards、OMIM等数据库获取DU疾病靶点,最终得到两者的186个共同靶点,其中核心靶点为TNF、IL6、AKT等;进一步KEGG富集分析显示,这些共同靶点显著富集于PI3K-Akt信号通路、AGE-RAGE信号通路等20条与DU相关的通路,其中PI3K-Akt信号通路富集程度最高,为后续验证CLY治疗DU的关键作用通路提供了方向(图3A-E)。
	
图3 CLY对DU的网络药理学分析
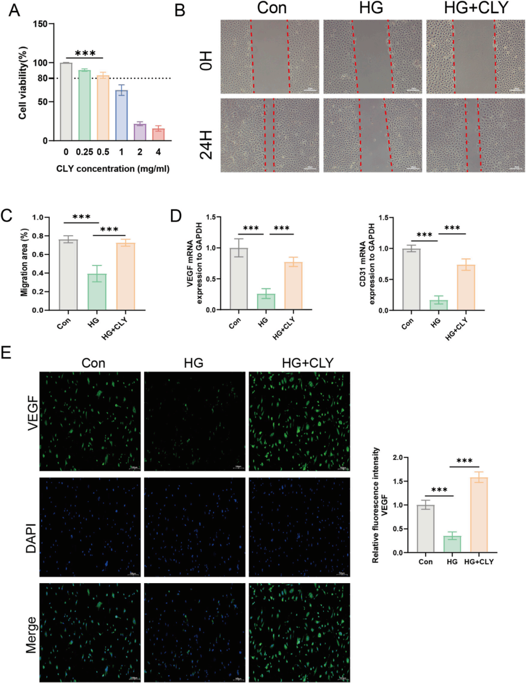
04.CLY改善高糖诱导的HUVEC功能障碍
构建高糖损伤的人脐静脉内皮细胞(HUVEC)模型,经0.5mg/mLCLY干预后,CLY可显著改善高糖对HUVEC增殖、迁移的抑制作用;qPCR和免疫荧光实验证实,CLY可上调高糖损伤HUVEC中CD31、VEGF的mRNA及蛋白表达,促进血管生成相关功能恢复(图4A-E)。
	
图4 CLY对高葡萄糖诱导的HUVEC细胞的影响
05.CLY通过PI3K-Akt通路发挥促血管生成作用
在高糖诱导的HUVEC模型中引入PI3K特异性抑制剂LY294002,结果显示,高糖组HUVEC中PI3K-Akt通路关键磷酸化蛋白(p-PI3K、p-AKT)表达显著降低,而CLY干预可显著上调其表达;当加入LY294002后,CLY对p-PI3K、p-AKT及血管生成标志物(CD31、VEGF)的上调效应被显著削弱,证实CLY改善HUVEC功能、促进血管生成的作用依赖于PI3K-Akt信号通路的激活(图5A-B)。
	
图5 CLY通过PI3K-Akt信号通路改善高葡萄糖诱导的HUVEC细胞功能障碍
06.CLY调控THP-1细胞炎症反应
以佛波酯(PMA)诱导THP-1细胞分化为巨噬细胞,再经脂多糖(LPS)构建炎症模型,经0.4mg/mLCLY干预后,CLY可显著抑制LPS诱导的促炎因子mRNA表达;流式细胞术显示,CLY可减少M1型巨噬细胞(iNOS+)比例、增加M2型巨噬细胞(CD206+)比例,通过调控巨噬细胞极化发挥抗炎作用(图6A-H)。
	
图6 CLY可改善LPS诱导的THP-1细胞的炎症反应
文章小结
本研究聚焦传统中药复方疮灵液(CLY)治疗糖尿病溃疡(DU)的作用及机制,通过“代谢物鉴定→网络药理学预测→体内外实验验证”的系统研究思路,明确CLY可通过激活PI3K-Akt信号通路,促进血管生成、抑制炎症反应,最终加速DU愈合。
拜谱小结
该项研究表明,江苏省中医院传统外用制剂疮灵液可以促进糖尿病溃疡创面愈合。拜谱生物为该研究提供中药成分鉴定技术服务。拜谱生物作为一家国内领先的多组学服务公司,可提供完善成熟的蛋白组学、修饰组学、代谢组学、转录组学以及多组学联合产品技术服务体系,欢迎致电咨询!
参考文献
Feng X, Yi N, Zhao Y, et,al. Treatment of diabetic ulcers with Chuang Ling Ye: systems pharmacology and functional validation reveal the mechanism of angiogenesis and inflammation abatement driven by the PI3K-AKT signaling pathway. Front. Pharmacol. 16:1644541. doi: 10.3389/fphar.2025.1644541