
在心血管疾病研究中,铁过载如何引发心肌损伤一直是领域内的关键难题。传统观点认为铁主要通过芬顿反应诱发氧化应激,但其具体分子机制尚不明确,尤其是铁死亡是否参与其中仍有争议。
近日,青岛大学王建勋教授团队在Acta pharmaceutica sinica b 杂志上发表题为“Parkin inhibits iron overload-induced cardiomyocyte ferroptosis by ubiquitinating ACSL4 and modulating PUFA-phospholipids metabolism”文章。本研究首次揭示了p53–Parkin–ACSL4信号轴在调控心肌细胞铁死亡中的核心作用,为理解铁过载相关心脏病提供了新机制,并为防治缺血再灌注损伤等心血管疾病提供了潜在靶点。拜谱生物为该研究提供了非靶脂质组学技术服务。
	
英文标题:Parkin inhibits iron overload-induced cardiomyocyte ferroptosis by ubiquitinating ACSL4 and modulating PUFA-phospholipids metabolism(Acta pharmaceutica sinica b IF:14.6)
中文标题:Parkin通过泛素化ACSL4并调控多不饱和脂肪酸-磷脂(PUFA-磷脂)代谢,抑制铁过载诱导的心肌细胞铁死亡
客户单位:青岛大学
研究材料:小鼠心肌细胞
拜谱提供技术:非靶脂质组学
技术路线:
	
研究结果
1.Parkin是抑制铁死亡的关键保护因子
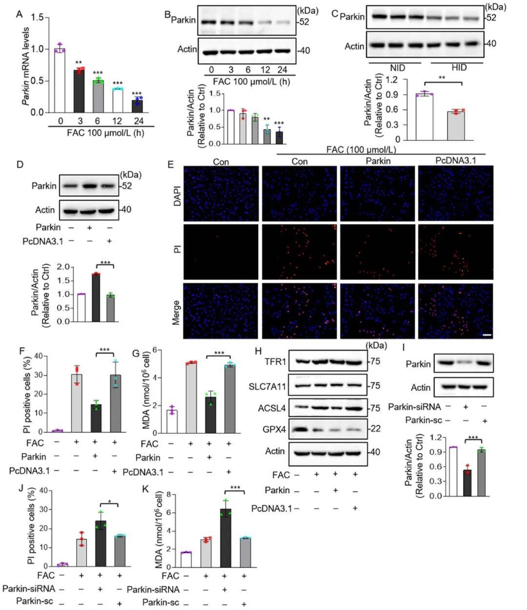
研究人员发现,在FAC处理心肌细胞和铁过载的心肌细胞及高铁饮食(HID)小鼠的心脏中,E3泛素连接酶Parkin的表达在mRNA和蛋白水平均显著下降(图1A-C)。为了探究其功能,研究人员在细胞中过表达Parkin,发现这能有效抵抗铁过载引起的细胞死亡和脂质过氧化(图1D-G)。值得注意的是,Parkin的过表达特异性降低了促铁死亡蛋白ACSL4的水平,而对其他铁死亡相关蛋白如GPX4等无显著影响(图1H)。反之,敲低Parkin则使心肌细胞对铁过载更为敏感(图1I-K)。这些结果确立了Parkin在抑制心肌细胞铁死亡中的核心地位。
	
图1 Parkin抑制体外铁过载诱导的铁死亡
2.Parkin通过调控ACSL4重塑脂质代谢格局
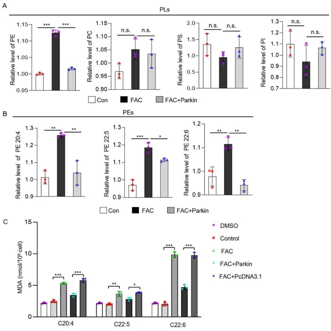
铁死亡的本质是脂质过氧化,而富含多不饱和脂肪酸(PUFA)的膜磷脂是其发生的基础。为了解析Parkin的保护机制与脂质代谢的关联,研究人员进行了非靶脂质组学分析。结果显示,铁过载会特异性导致细胞膜中某些类型的PUFA-磷脂酰乙醇胺(PE)含量显著增加,而Parkin过表达则能抑制这一变化(图2A-B)。
	
图2 Parkin 调节铁过载诱导的PUFA-磷脂代谢
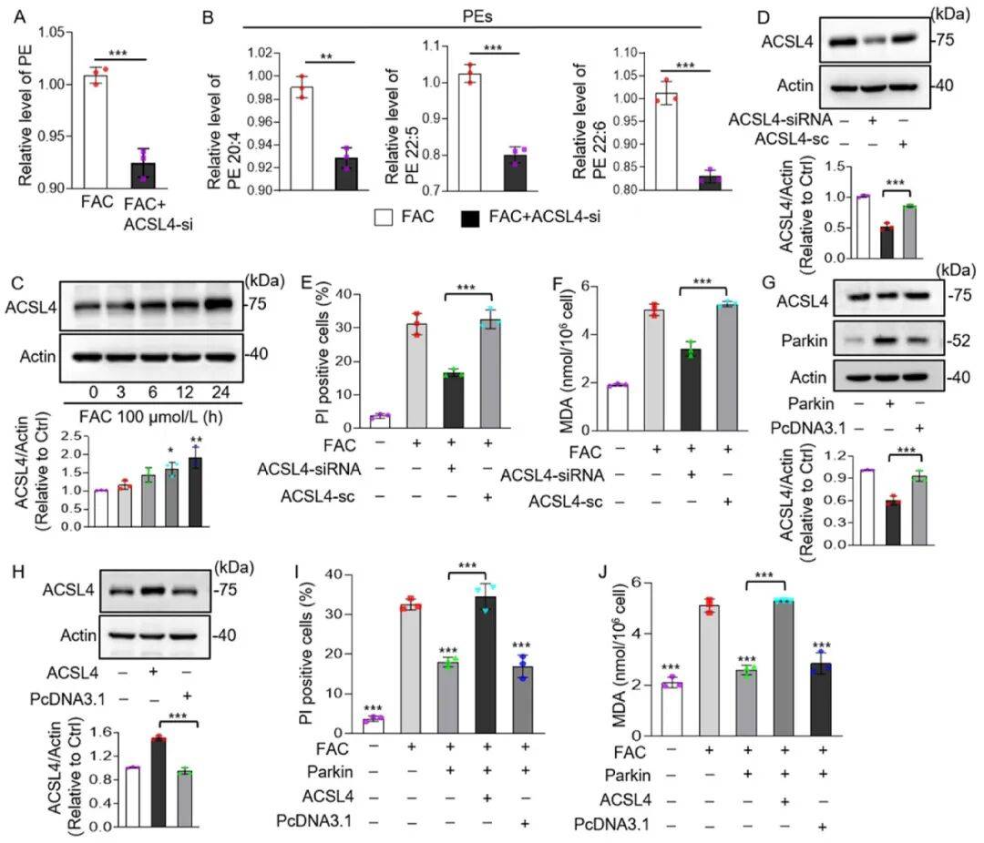
鉴于ACSL4是负责将PUFAs酯化到磷脂上的关键酶,研究团队进一步证实,敲低ACSL4能有效抑制铁过载引起的PUFA-PE积累和铁死亡(图3A-F)。更重要的是,当强制过表达ACSL4时,Parkin所带来的抗铁死亡保护作用被显著削弱(图3H-J)。这表明,Parkin正是通过调控ACSL4来影响细胞脂质组成,从而决定细胞对铁死亡的敏感性。
	
图3 Parkin 通过 ACSL4 塑造细胞脂质组成来调节铁死亡敏感性
3.Parkin直接结合并泛素化降解ACSL4
接下来,研究深入探索了Parkin调控ACSL4的分子机制。通过免疫共沉淀和表面等离子共振(SPR)技术,研究人员证实Parkin与ACSL4之间存在直接相互作用(图4A-D)。进一步的泛素化实验表明,Parkin作为E3连接酶,能够催化ACSL4发生K48连接型的多聚泛素化修饰,从而促使其通过蛋白酶体途径降解(图4E-G)。值得注意的是,在铁过载条件下,Parkin与ACSL4的结合以及对其的泛素化水平均下降(图4C),这为铁过载条件下ACSL4蛋白积累并推动铁死亡提供了机制解释。
	
图4 Parkin 结合 ACSL4 并催化 ACSL4 的泛素化
文章小结
本研究系统揭示了铁过载通过激活p53转录抑制Parkin表达,进而削弱Parkin对ACSL4的泛素化降解能力,最终导致PUFA磷脂代谢紊乱与心肌细胞铁死亡的分子通路。该工作不仅阐明了Parkin在铁代谢相关心脏病中的新型保护机制,也为未来开发针对铁死亡的心血管治疗策略提供了理论依据与潜在靶点(图5)。
	
图5 p53–Parkin–ACSL4通路机制图
拜谱小结
该研究旨在阐明铁过载诱导心肌细胞铁死亡的分子机制,发现p53-Parkin-ACSL4通路是核心调控轴,最终揭示该通路为心血管疾病防治提供新策略。拜谱生物为该研究提供了非靶脂质组学检测分析服务。拜谱生物作为一家国内领先的多组学服务公司,可提供完善成熟的蛋白质组学、修饰组学、代谢组学、转录组学等多组学产品技术服务体系,整合多组学数据进行深入挖掘分析,全面解析机制机理等,助力高分文章发表。欢迎咨询!
参考文献
Xiao D, Chang W, Ao X,et,al Parkin inhibits iron overload-induced cardiomyocyte ferroptosis by ubiquitinating ACSL4 and modulating PUFA-phospholipids metabolism. Acta Pharm Sin B. 2025 Mar;15(3):1589-1607. doi: 10.1016/j.apsb.2024.12.027.