
在溃疡性结肠炎(UC)研究与治疗领域,长期存在炎症反复与肠屏障修复困难的双重挑战,传统药物因靶点不清、机制不明而疗效有限。
近日,中国农业大学郝智慧教授团队在Phytomedicine 杂志上发表题为“Lianweng formula restores intestinal barrier function in ulcerative colitis through the β-arrestin 1/NF-κB signaling axis”文章。本研究首次揭示中药复方“连翁方”(LWF)通过β-arrestin 1/NF-κB信号轴恢复肠屏障功能的分子机制,为UC的精准治疗提供了新策略。拜谱生物为该研究提供了蛋白质组学技术服务。
英文标题:Lianweng formula restores intestinal barrier function in ulcerative colitis through the β-arrestin 1/NF-κB signaling axis(Phytomedicine IF:8.3)
中文标题:连翁方通过β-arrestin 1/NF-κB信号轴恢复溃疡性结肠炎的肠道屏障功能
客户单位:中国农业大学
研究材料:小鼠肠道组织
拜谱提供技术:蛋白质组学
技术路线:
研究结果
01、LWF改善结肠炎症与病理损伤
为评估LWF对UC的治疗效果,研究团队建立UC大鼠模型,发现LWF干预显著降低DAI评分,恢复了结肠长度,并减轻炎症浸润、黏膜糜烂和隐窝脓肿等病理表现(图1B–G)。ELISA也证实LWF剂量依赖性地抑制结肠组织中IL-1β和TNF-α等促炎因子的表达(图1H–I)。可见LWF在整体层面显著缓解了UC的病理进程。
图1 LWF改善UC大鼠的结肠炎症和病理损伤
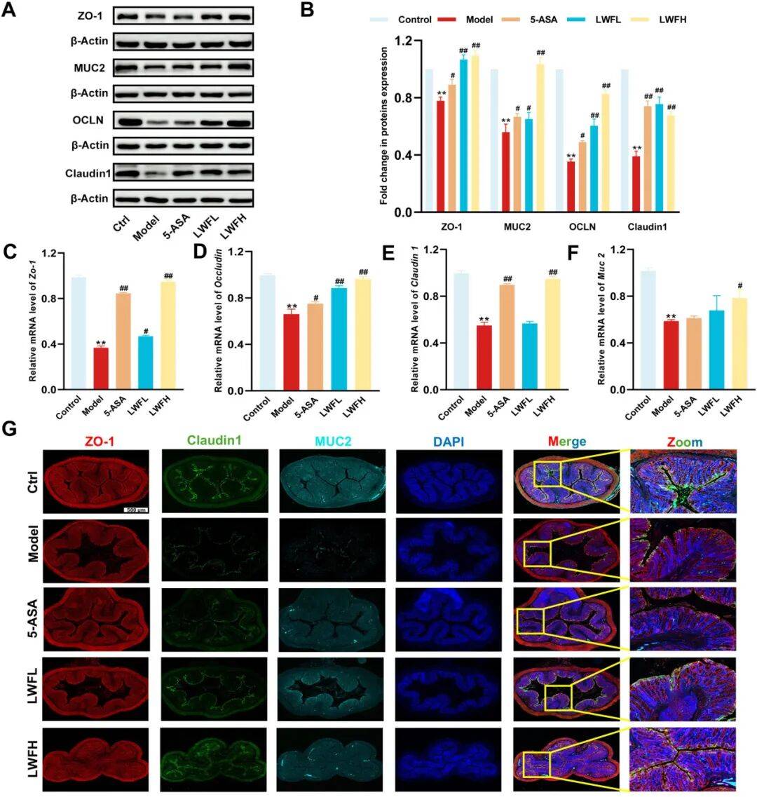
02、LWF恢复肠道屏障结构与功能
为进一步探究LWF对肠屏障的保护作用,通过WB、RT-qPCR和免疫荧光技术分析了紧密连接蛋白(ZO-1、Claudin-1、Occludin)和黏液蛋白MUC2的表达。结果显示,LWF处理显著提升了这些屏障关键蛋白的mRNA和蛋白水平(图2A–F),免疫荧光图像证实ZO-1和Occludin在结肠黏膜中膜定位增强(图2G)。这表明LWF不仅抑制炎症,更在结构和功能层面协同增强了肠道屏障的完整性。
图2 LWF可恢复UC大鼠的肠屏障功能
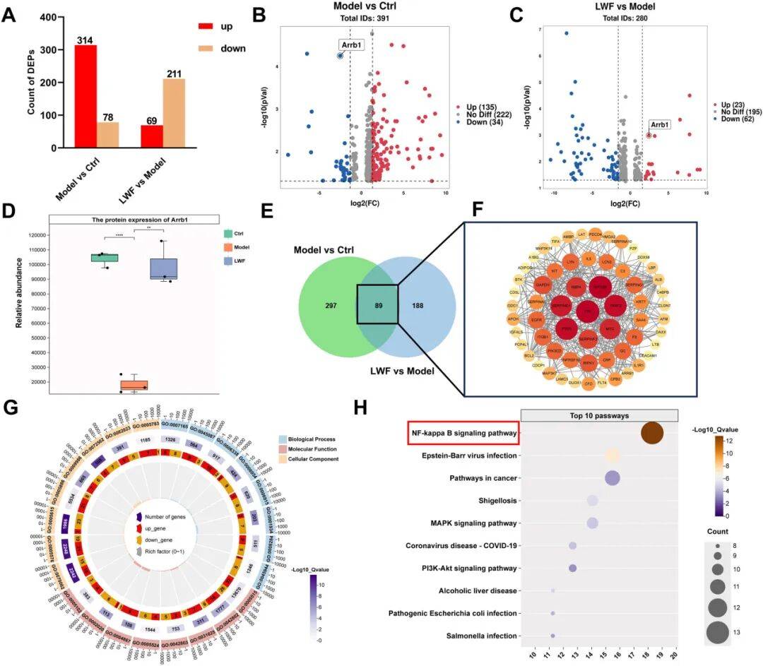
03、蛋白质组学揭示Arrb1/NF-κB轴为关键通路
为阐明LWF的作用机制,蛋白质组学分析发现模型组中Arrb1表达显著下调,而LWF干预后其表达得以恢复(图3B–D)。WB验证进一步确认LWF剂量依赖性地上调Arrb1,并抑制IκBα和p65的磷酸化及核转位,提示Arrb1/NF-κB轴是LWF发挥治疗作用的核心通路。
图3 LWF治疗UC大鼠结肠组织样本的蛋白质组学分析
04、高通量筛选鉴定香草醛(VA)为关键活性成分
中药入血组鉴定出218种入血成分,基于类药性与结合亲和力筛选出5个候选化合物(图4A–C)。分子对接显示VA与Arrb1的结合能最低,提示其结合潜力最强(图4D)。体外细胞实验表明,VA在安全浓度下表现出最强的抗炎活性,能显著抑制NO、IL-6、IL-1β和TNF-α的释放,并逆转LPS诱导的Arrb1下调。
图4 中药入血分析和高通量筛选确定了LWF中的关键治疗化合物
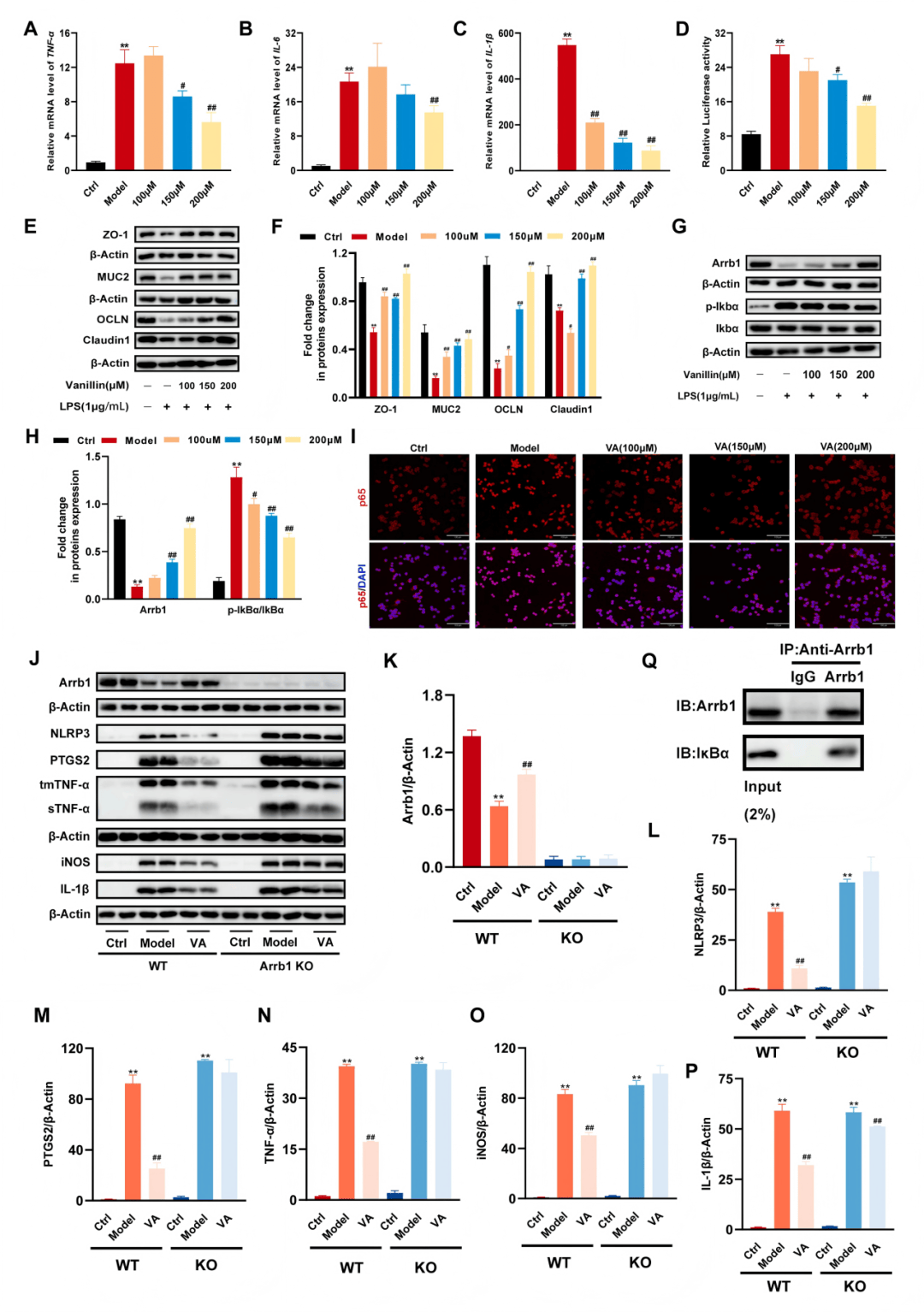
05、VA通过靶向Arrb1抑制NF-κB并修复屏障
后续聚焦于VA的作用机制。RT-qPCR和WB结果显示,VA剂量依赖性地抑制促炎因子表达,并恢复屏障蛋白水平(图5A–H)。值得注意的是,在Arrb1敲除细胞中,VA的抗炎与屏障修复作用显著减弱(图5J–P),表明其疗效依赖于Arrb1。
图5 VA剂量依赖性地抑制NF-κB信号传导并恢复屏障功能
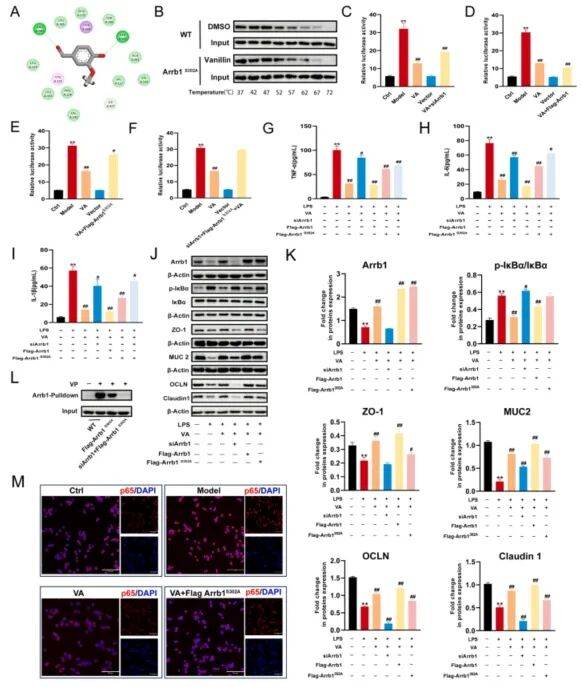
06、Ser302是VA发挥功能的关键位点
通过点突变实验(S302A),研究者发现该突变完全消除了VA与Arrb1的结合能力(图6B-L),并阻断了VA对NF-κB转录活性的抑制(图6C–F)及对p65核转位的阻断(图6M)。VA在Arrb1敲低或S302A突变背景下无法有效抑制炎症因子或恢复屏障蛋白(图6G–K)。这些结果确证了Ser302是VA发挥治疗作用的关键分子靶点。
图6 VA直接与Arrb1的Ser302残基结合以抑制NF-κB活化
文章小结
本研究系统阐明了LWF通过Arrb1/NF-κB信号轴协同抑制炎症与修复肠屏障的双重机制,并成功鉴定出其关键活性成分VA直接靶向Arrb1-Ser302位点。该工作不仅为UC提供了新的治疗策略,也为中药复方的“成分-靶点-机制”研究建立了多学科整合的新范式,推动传统中药向精准医学方向迈进(图7)。
图7 LWF调控Arrb1/NF-κB通路治疗UC的机制示意图
拜谱小结
本研究阐明了LWF改善UC的分子机制,为中药现代化提供依据。拜谱生物为该研究提供了蛋白质组学检测分析服务。拜谱生物作为一家国内领先的多组学服务公司,可提供完善成熟的转录组学、蛋白组学、翻译后修饰组学、代谢组学以及多组学联合产品技术服务体系,助力发表高分文献,欢迎致电咨询!
参考文献
Lv J, Fu Y, Huang S, et al. Lianweng formula restores intestinal barrier function in ulcerative colitis through the β-arrestin 1/NF-κB signaling axis. Phytomedicine. 2025 Oct;146:157153. doi: 10.1016/j.phymed.2025.157153.