
EB病毒相关噬血细胞性淋巴组织细胞增生症(EBV-HLH)是一种致命的过度炎症性疾病,与自限性EBV诱导的传染性单核细胞增多症(IM)存在显著差异。但二者免疫学特征差异的深层机制尚未明确
近日,中南大学湘雅三医院在Nat Commun上发表题为“Biomarkers of pediatric Epstein-Barr virus-associated hemophagocytic lymphohistiocytosis through single-cell transcriptomics”的研究文章。本研究利用单细胞测序识别出EBV-HLH的独特免疫学特征,揭示了IDO1+单核细胞和L-犬尿氨酸作为生物标志物的潜在作用。拜谱生物为该研究提供了色氨酸靶向代谢组检测分析服务。
英文名称:Biomarkers of pediatric Epstein-Barr virus-associated hemophagocytic lymphohistiocytosis through single-cell transcriptomics(Nat Commun IF:15.7)
中文名称:通过单细胞转录组学筛选儿童EB病毒相关噬血细胞性淋巴组织细胞增生症的生物标志物
客户单位:中南大学湘雅三医院
研究材料:血清
拜谱提供技术:色氨酸靶向代谢组
技术路线:
一、研究结果
1、单细胞的转录景观
单细胞测序分析鉴定为10大细胞类型,包括CD4+T细胞、CD8+T细胞、γδT细胞和NK细胞等(图1b-d)。IM组和HLH组的CD8+T细胞比例上升,相较HLH组,浆细胞在IM组中显著增加,提示HLH患者的体液免疫功能可能存在潜在削弱。细胞因子(图1f)和炎症反应(图1g)的功能模块评分等表明EBV-HLH具有独特的转录特征。
图1 单细胞的转录景观
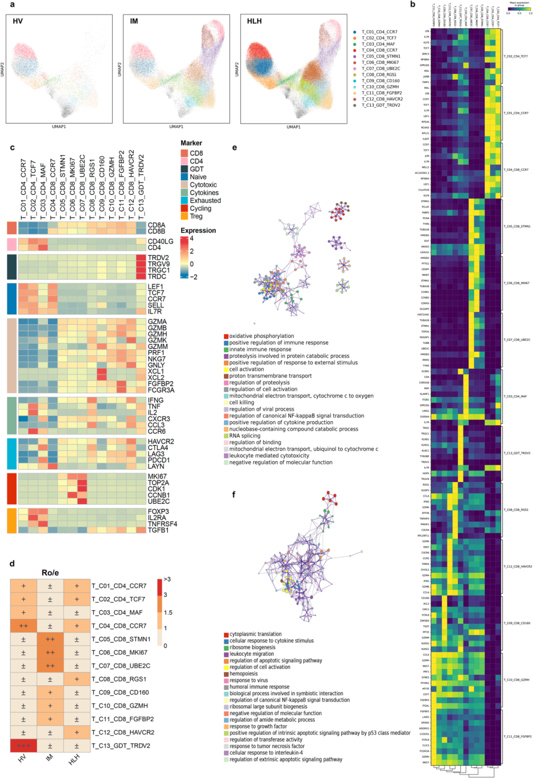
2、HLH组T细胞中NF-κB信号激活
对三个组T细胞数据重新聚类,得到13个细胞簇。与HV组相比,HLH组主要富集于氧化磷酸化、细胞杀伤、NF-κB信号转导等过程;与IM组相比,HLH组主要富集于白细胞迁移、凋亡信号通路以及NF-κB信号转导等过程(图2d-f)。
图2 HLH 组T细胞中NF-κB信号激活
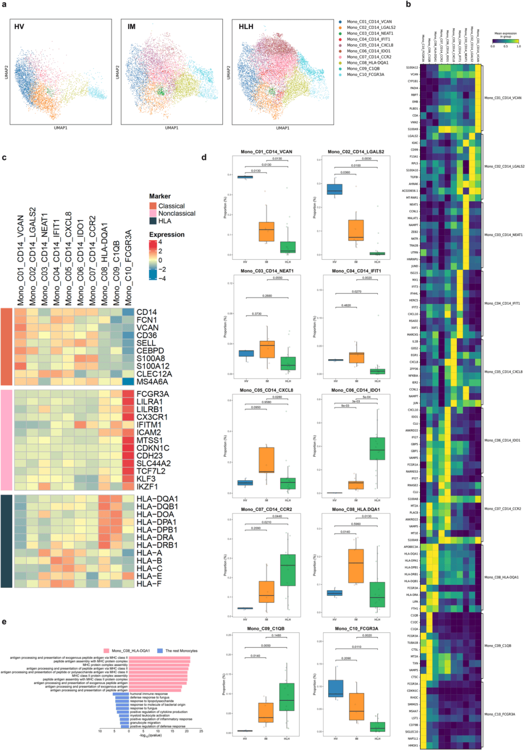
3、单核细胞是炎症风暴中的关键效应细胞
对三个组单核细胞数据重新聚类,得到10个细胞簇,根据CD14和CD16(FCGR3A)的表达水平,确定7个经典单核细胞亚群、1个非经典单核细胞亚群和2个中间单核细胞亚群(图3a-c)。发现HLH组中的单核细胞则表现出促炎性特征,可能促进细胞因子风暴的发展(图3d-e),且HLH组的单核细胞表现出异常激活的NF-κB信号通路、MAPK信号通路和炎症反应过程。
图3 单核细胞是炎症风暴中的关键效应细胞
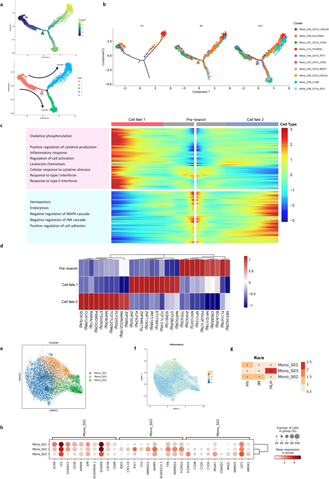
4、轨迹分析显示IDO1+单核细胞具有特异性激活
拟时序分析将单核细胞分化为两个不同的分支,其中fate1主要存在于HLH中,而Mono_C06_CD14_IDO1细胞则在fate1的末端聚集,表明这种分化路径具有疾病特异性。IDO1、IL18等基因沿着fate1方向逐渐上调,与炎症反应和细胞因子生成的正向调节有关(图4a-c)。UMAP图中fate1的单核细胞亚群定义为Mono_S03,其中IDO1的表达量非常高(图4d-h)。
图4 轨迹分析显示IDO1+单核细胞具有特异性激活
5、IDO1+单核细胞和L-犬尿氨酸作为HLH新生物标志物的验证
对独立验证队列样本外周血进行流式细胞术分析,HLH组IDO1+单核细胞的比例显著高于其他组(图5a-b)。IDO1是将色氨酸代谢为犬尿氨酸的关键限速酶。色氨酸靶向代谢组分析发现,IDO1的代谢产物L-犬尿氨酸在HLH组浓度显著升高,而在HLH-T组中则有所下降(图5e)。在THP1和U937细胞中进行IDO1过表达和外源性犬尿氨酸(KYN)补充实验,qRT-PCR分析证实,KYN显著上调了这些单核细胞中促炎细胞因子的表达水平(图5f),外源性KYN刺激也增强了原代T细胞和NK92细胞的促炎反应(图5g)。
图5 IDO1+单核细胞和L-犬尿氨酸作为HLH新生物标志物的验证
二、文章小结
本研究绘制了儿童EB病毒相关噬血细胞性淋巴组织细胞增多症(EBV-HLH)的免疫图谱,揭示了这一致命性疾病的发病机制,并发现IDO1⁺单核细胞及代谢产物L-犬尿氨酸可作为潜在生物标志物,为疾病早期诊断和靶向治疗提供了重要依据。
三、拜谱小结
本研究从单细胞层面系统解析了EBV-HLH的免疫代谢紊乱机制,不仅为理解这一疾病提供了全新视角,并验证了L-犬尿氨酸作为潜在标志物的价值,为早期诊断和靶向治疗奠定了基础。拜谱生物为该研究提供了色氨酸靶向代谢组检测分析服务。拜谱生物建立了完善成熟的蛋白组学、代谢组学、转录组学等多组学产品技术服务平台,整合多组学数据进行深入挖掘分析,助力高分文章发表,欢迎咨询!
参考文献:
Shen J, He Y, Zheng H, et al. Biomarkers of pediatric Epstein-Barr virus-associated hemophagocytic lymphohistiocytosis through single-cell transcriptomics. Nat Commun. 2025;16(1):6888. Published 2025 Jul 25. doi:10.1038/s41467-025-62090-5