
背景介绍
神经退行性疾病已成为全球老龄化社会最严峻的健康挑战之一,全球超5500万人受其困扰。
2026年3月23日,圣裘德儿童研究医院彭隽敏及西奈山伊坎医学院张斌在Cell在线发表题为“Pan-neurodegeneration proteomics reveals disease subtypes and molecular signatures”的研究论文,该研究以多层深度蛋白质组为核心技术,对6大类神经退行性疾病、共计2279例人类脑组织样本展开系统解析,首次构建全球最全面的泛神经退行性疾病蛋白质组图谱PanNDA,依托全蛋白质组、不溶性蛋白质组、磷酸化修饰组与泛素化修饰组多组学联合分析,完整绘制疾病分子全景、精准定义分子亚型、锁定通用与疾病特异性标志物、挖掘核心驱动蛋白与调控网络,彻底改写神经退行性疾病的分子分型体系与机制认知。
全蛋白质组
绘制疾病分子全景,精准定义分子亚型
研究首先依托全蛋白质组对2279例人脑组织样本进行全局蛋白定量分析,累计鉴定22263个蛋白质,系统刻画阿尔茨海默病(AD)、路易体痴呆(LBD)、TDP-43型额颞叶变性(FTLD-TDP)、tau型进行性核上性麻痹(PSP)、血管性痴呆(VAD)、帕金森病(PD)六种疾病的整体蛋白表达差异,为分子分型与标志物筛选奠定核心数据基础。基于全蛋白质组的无监督聚类分析,研究首次实现跨疾病精准分子分型:AD分为3个亚型,分别对应突触信号、细胞骨架调控、RNA剪接;LBD分为4个亚型,分别对应线粒体功能、脂质代谢、转运过程、免疫炎症异常;FTLD-TDP分为4个亚型,VAD分为2个亚型。所有亚型均经过独立队列与脑脊液样本验证,与传统病理分型完全不同,具备极强的临床转化潜力(图1)。
图 1|多层蛋白质组揭示泛神经退行性疾病全景分子图谱
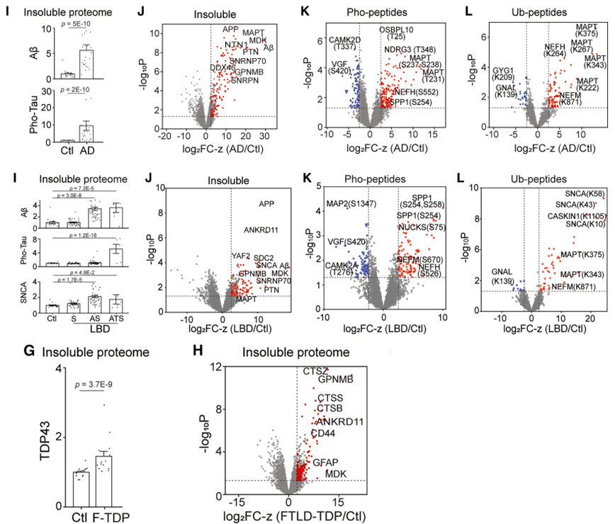
不溶性蛋白质组
富集病理聚集体,定位核心致病蛋白
神经退行性疾病最核心的病理特征是蛋白质异常聚集。研究通过不溶性蛋白质组特异性富集难溶性病理聚集蛋白,直接捕获各类疾病的核心致病聚集体:AD中Aβ、pTau、U1-70K显著富集;LBD中α-syn、Aβ、pTau高度聚集;FTLD-TDP中TDP-43、GPNMB及组织蛋白酶家族明显富集。该层组学清晰揭示了不同疾病蛋白聚集的特异性与共性规律,将“不可见的病理聚集体”转化为可定量、可筛选的分子靶点,成为解析蛋白病核心病理的关键技术支撑(图2)。
图 2|不溶性蛋白质组富集疾病核心病理聚集蛋白
磷酸化修饰组
解析激酶调控网络,揭示蛋白功能开关
磷酸化修饰是蛋白质功能的核心“分子开关”。研究通过磷酸化修饰组共鉴定65148条磷酸化肽段,系统解析疾病中磷酸化失调的关键事件。结果显示,AD中GSK3B激酶过度激活,直接驱动tau蛋白过度磷酸化,促进神经纤维缠结形成;LBD中CAMK2A激酶活性显著下降,导致突触信号传递与可塑性受损。磷酸化修饰组将差异蛋白与上游激酶调控直接串联,完整揭示了信号通路异常在神经退行性疾病中的核心作用(图3)。
图 3|磷酸化、泛素化修饰组揭示疾病关键激酶调控网络
泛素化修饰组
揭示蛋白降解紊乱,定位E3连接酶异常
泛素化修饰主导蛋白质降解与稳态维持,其异常是蛋白聚集的重要诱因。研究通过泛素化修饰组鉴定17719条泛素化肽段,发现多种神经退行性疾病存在泛素化调控失衡:AD中PRKN(Parkin)E3泛素连接酶活性异常,引发线粒体功能障碍与突触衰竭;LBD中SIAH1E3连接酶活性增强,促进α-syn异常泛素化与聚集。泛素化修饰组直接揭示蛋白降解通路的病理损伤,为恢复蛋白稳态、阻止疾病进展提供关键靶点(图3)。
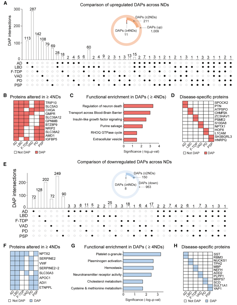
多组学整合
发现通用标志物,揭示疾病进展规律
通过多组学跨疾病整合分析,研究成功筛选出泛神经退行性疾病通用标志物:GPNMB在多种疾病中显著上调,与小胶质细胞激活、溶酶体功能异常、神经炎症密切相关;NPTX2在多种疾病中显著下调,负责调控突触可塑性与维持。同时发现,绝大多数差异蛋白具有疾病特异性,可实现疾病间精准区分(平均AUC≈0.9)。结合网络分析与伪时间轨迹,研究进一步定位各疾病核心驱动蛋白,并揭示神经退行性疾病存在3条共同分子进展路径,核心标志物可在脑脊液中稳定检测,具备明确临床应用前景(图4)。
图 4|跨疾病比较发现通用标志物与疾病特异性分子指纹
拜谱小结
本研究依托多层蛋白质组与修饰组学的系统性研究策略,构建了“蛋白表达→异常聚集→修饰失调→分子亚型→驱动网络→临床标志物”的全链条研究逻辑,为神经退行性疾病机制解析、分子分型与标志物挖掘提供了可复制的顶刊研究范式。
拜谱生物可提供与之匹配的蛋白质组、磷酸化/泛素化修饰组、多层组学联合分析、疾病分子分型、生物标志物筛选等一站式技术支持,从实验设计到数据分析全程护航,助力您开展高质量科研工作,欢迎致电咨询!
参考文献
Him K. Shrestha, Huan Sun, Jay M. Y.Pan-neurodegeneration proteomics reveals disease subtypes and molecular signatures,Cell,2026