
伤口愈合障碍在糖尿病中非常普遍,且常发展为严重并发症,包括难治性溃疡和必要的截肢。果糖-1,6-二磷酸酶1 (FBP1)抑制角质细胞增殖和迁移,本研究旨在验证FBP1作为糖尿病伤口治疗靶点的有效性。
沈阳药科大学李达翃团队在J Adv Res(IF:13.0)上发表了“Discovery of FBP1 as novel therapeutic target and asiatic acid-hydrogen sulfide donors accelerate diabetic wound healing”的论文。研究表明FBP1是一种新的糖尿病创面愈合靶点,积雪草酸直接抑制FBP1,促进角质细胞功能,其衍生物AA4 在糖尿病创面愈合模型中表现出比AA更高的生物活性。拜谱生物为该研究提供了转录组测序(RNA-seq)技术服务。
英文标题:Discovery of FBP1 as novel therapeutic target and asiatic acid-hydrogen sulfide donors accelerate diabetic wound healing(Journal of Advanced Research IF:13.0)
中文标题:发现 FBP1 作为糖尿病伤口愈合新靶点及积雪草酸 - 硫化氢供体衍生物的靶向治疗
客户单位:沈阳药科大学
研究材料:细胞
拜谱提供技术:转录组测序(RNA-seq)
技术路线:
研究结果
1、MGO诱导FBP1且在糖尿病伤口愈合中起负调节作用
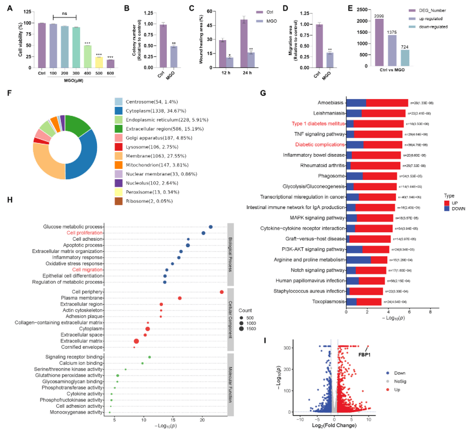
MGO暴露显著抑制HaCaT角蛋白细胞增殖,损害角蛋白细胞的运动性(图1A-D)。转录组测序(RNA-seq)分析在MGO处理的HaCaT细胞中识别出1375个上调基因和724个下调基因(图1E),GO功能注释将DEGs分类为亚细胞区室,显示其主要富集于细胞质成分(34.7%)和质膜成分(27.6%),暗示细胞内信号传导和细胞-基质相互作用存在缺陷(图1F)。KEGG通路富集强调了与1型糖尿病、糖尿病并发症及细胞生长调控的关联(图1G),GO分析显示,MGO处理显著丰富了与HaCaT细胞增殖和迁移相关的生物过程(见图1H),最终发现MGO治疗显著上调了FBP1的表达,该靶点与糖酵解过程相关。
编辑
图1:MGO诱导HaCaT细胞中目标FBP1
利用慢病毒载体构建FBP1过表达细胞系,通过siRNA实现FBP1敲低,结合MTT法、克隆形成实验、划痕愈合实验及Transwell实验,验证FBP1对角质形成细胞增殖、迁移的调控作用(图2)。
编辑
图2:FBP1在糖尿病伤口愈合中起到关键的负调节作用
2、积雪草酸(AA)抑制FBP1并促进伤口愈合
采用LibDock和CDOCKER虚拟筛选与体外实验证实,AA可直接结合FBP1催化位点(结合能−7.15kcal/mol),通过氢键与ARG25、MET30等关键残基相互作用,其半数抑制浓度(IC50=2.50μM)优于内源性抑制剂AMP(IC50=7.97μM)(图3A-D)。CETSA实验证实AA与FBP1在细胞内直接结合(图3E),AA有效减轻了FBP1(OE组)过度表达相关的抗增殖效应,逆转FBP1诱导增殖抑制的能力(图3G-L)。
编辑
图3:积雪草酸(AA)抑制FBP1并促进伤口愈合
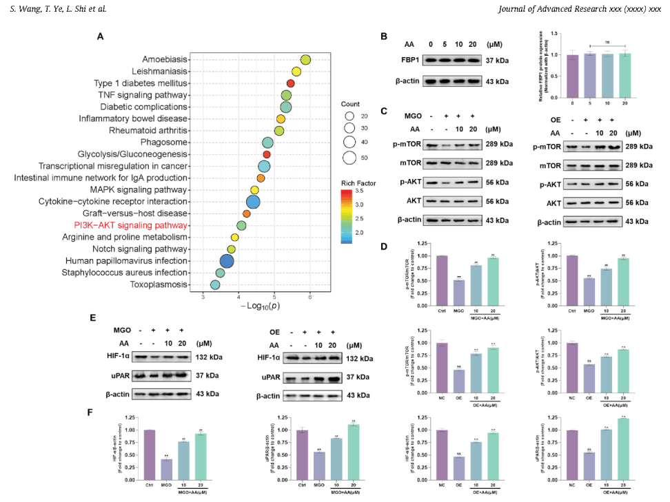
3、积雪草酸(AA)通过抑制FBP1激活AKT/mTOR/HIF-1α/uPAR通路
转录组数据的KEGG富集分析显示,PI3K-AKT信号轴显著活跃(图4A),AA可通过抑制FBP1激活AKT/mTOR/HIF-1α/uPAR增殖通路,恢复MGO损伤及FBP1过表达细胞的增殖和迁移能力,修复细胞骨架完整性(图4B-F)。
编辑
图4.积雪草酸(AA)激活AKT/mTOR/HIF-1α/uPAR通路,促进伤口愈合
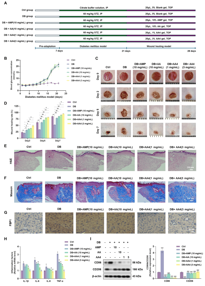
4、衍生物AA4促进糖尿病小鼠的伤口愈合
前期结果表明AA治疗导致导致的皮肤透气性差,对该物质进行了优化,设计出衍生物AA4。糖尿病小鼠局部应用AA4凝胶后,创面愈合率显著提高(图5A-D)。组织学分析表明,AA4可促进表皮再生和胶原沉积,抑制创面组织FBP1表达(图5E-G);同时可下调炎症因子表达,调控巨噬细胞从促炎M1型向抗炎M2型极化,改善创面炎症微环境(图5H-I)。
编辑
图5.衍生的AA4促进糖尿病小鼠的伤口愈合
文章小结
本研究通过转录组学筛选结合功能验证,首次证实FBP1是糖尿病创面愈合的新型负调控靶点,其过表达通过抑制角质形成细胞增殖、迁移及诱导凋亡参与创面愈合障碍。积雪草酸(AA)靶向FBP1激活增殖通路改善创面愈合。其新型衍生物AA4解决了AA皮肤渗透性差的问题,也可有效促进糖尿病创面愈合,调控炎症微环境,且生物安全性良好。该研究为糖尿病创面愈合提供了新的治疗靶点和精准干预策略,为临床转化奠定了坚实基础(图6)。
编辑
图6:研究机制图
拜谱小结
本研究验证了FBP1靶向作为治疗糖尿病伤口愈合的可行策略。它确立了AA-H2S供体衍生物,特别是AA4通过双重FBP1靶向作用,作为糖尿病伤口愈合的精准治疗。这一过程中拜谱生物提供了转录组测序(RNA-seq)技术服务,拜谱生物建立了完善成熟的转录组学、蛋白组学、修饰蛋白组学、代谢组学以及多组学联合产品技术服务体系,助力发表高分文献,欢迎致电咨询