
背景介绍
成人型弥漫性胶质瘤长期被视为免疫学“冷肿瘤”,对免疫疗法反应不佳,尤其是IDH野生型胶质母细胞瘤,中位生存期不足21个月,临床治疗陷入瓶颈。但美国科研团队在《Immunity》发表的题为“Spatial immune profiling defines a subset of human gliomas with functional tertiary lymphoid structures”的研究,彻底颠覆了这一认知,他们通过多模态空间组学分析发现,15%的胶质瘤中存在功能性三级淋巴结构(TLSs),这些结构能驱动持续的抗肿瘤免疫反应,为患者生存带来新希望。
这一发现为何引发学界关注?要知道,中枢神经系统的免疫豁免特性、血脑屏障的屏障作用,以及免疫抑制性肿瘤微环境(TME),长期阻碍着免疫细胞浸润和免疫疗法起效。而TLSs作为淋巴和基质细胞异位形成的免疫聚集体,此前已在多种实体瘤中被证实能介导抗肿瘤免疫,但胶质瘤中其组成、功能及临床意义一直缺乏系统解析。该研究首次揭开了胶质瘤相关TLSs的神秘面纱,为“冷肿瘤”变“热”提供了关键分子机制。
15%胶质瘤存在TLSs
是独立预后利好因子
研究团队对642例成人型弥漫性胶质瘤(含452例IDH野生型和190例IDH突变型)进行系统筛选,通过免疫组化、空间转录组、多重免疫荧光等多模态技术,明确TLSs存在于15%的肿瘤中(即TLS+胶质瘤)。这些结构主要分布在肿瘤实质和软脑膜区域,且在原发肿瘤中的患病率略高于复发肿瘤。
临床相关性分析显示,TLSs的存在与IDH突变状态无关,但与男性性别、颞顶叶肿瘤位置呈正相关,与肿瘤复发呈负相关。更重要的是,TLS状态是总生存期和无进展生存期的独立正预测因子,即便排除IDH突变状态、性别、诊断年龄等干扰因素,TLS+患者的生存预后仍显著优于TLS-患者。
Fig1 成人型弥漫性胶质瘤中TLS的存在与总生存期改善相关
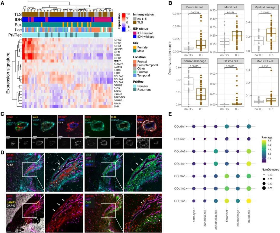
随后比较了TLS+和TLS-成人型弥漫性胶质瘤的转录谱,分析显示,TLS-肿瘤高表达神经元身份和突触功能相关转录本(如SYT4、TNR),而TLS+肿瘤富集B细胞/浆细胞相关转录本(如IGHG1、IGHA1)、以及干扰素和白细胞介素信号相关转录本(如IL2RB、IL1R1),通过转录细胞类型解卷积,作者发现TLS+肿瘤中免疫细胞(树突状细胞、浆细胞、髓系细胞)总体富集。
Fig2 TLS+胶质瘤富含与血管重塑相关的转录本,并缺乏神经元特征
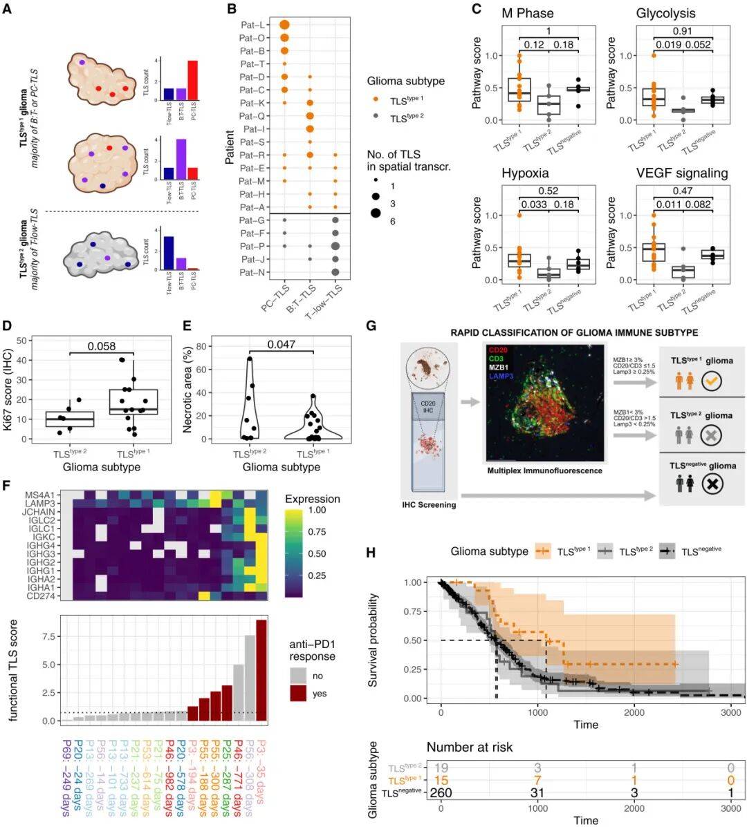
三种TLS亚型的鉴定
通过对20个肿瘤样本中61个TLS区域的转录组分析,研究团队鉴定出三种具有不同细胞组成和功能特征的TLS亚型:
1、T-low-TLS(T细胞丰度低)
神经元或星形胶质细胞相关转录本高表达,CD163+巨噬细胞占比高,T细胞无明显活化特征,属于功能不成熟亚型。
2、B:T-TLS(B细胞和T细胞相互作用型)
高表达抗原呈递相关基因,富集B细胞、T细胞和树突状细胞。
3、PC-TLS(富含浆细胞)
以浆细胞相关基因高表达为标志,B细胞分化为IgA+、IgG+浆细胞的比例高,能产生肿瘤特异性抗体,与T细胞协同发挥抗肿瘤作用。
Fig3 TLS亚型的转录组特征反映了不同的细胞组成
动态适应性免疫反应全景
功能分化决定免疫活性
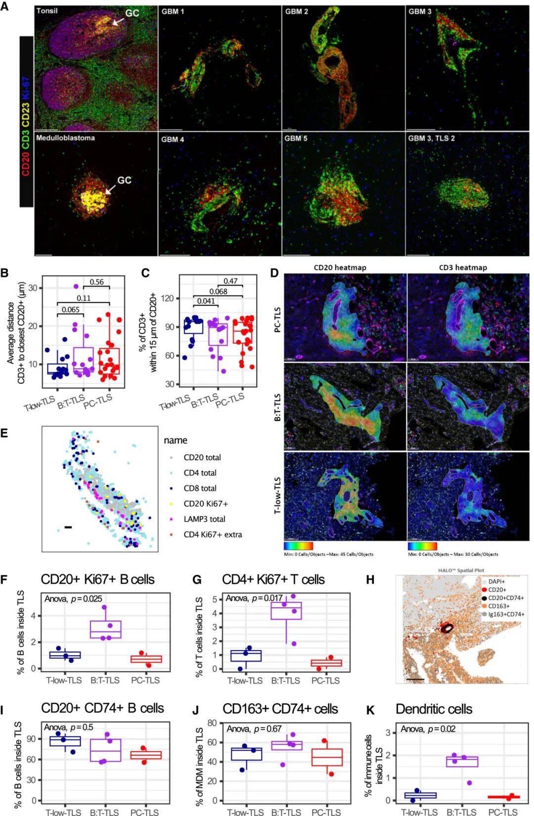
B:T-TLS和PC-TLS虽缺乏经典生发中心结构,但内部存在完整且活跃的适应性免疫反应链条,涵盖关键功能环节:
01、B细胞克隆扩增与分区聚集
胶质瘤相关TLS无典型生发中心,但B:T-TLS和PC-TLS存在B/T细胞分区特征,富集增殖性CD20⁺Ki67⁺B细胞、CD4⁺Ki67⁺T细胞及CD4⁺PD1⁺ICOS⁺Tfh 细胞;且60%-90%的B细胞与30%-80%的巨噬细胞呈CD74⁺表型,LAMP3⁺树突状细胞在B:T-TLS中富集并靠近T细胞分布,抗原呈递功能活跃。
Fig4 B:T-TLS和PC-TLS表现出动态适应性免疫激活的特征
2、B细胞向浆细胞的完整分化谱系
空间单细胞转录组分析捕捉到B细胞从初始状态到成熟浆细胞的连续分化过程,成熟浆细胞主要富集于PC-TLS,且在TLS区域内外均检测到具有IgG+CD38+MZB1+和IgA+CD38+MZB1+表型的类转换浆细胞。免疫球蛋白重链转录本测序证实,TLS+胶质瘤中存在显著的B细胞克隆扩增,克隆家族表现出体细胞超突变和类别转换重组,能产生肿瘤特异性抗体。
Fig5 胶质瘤相关TLSs内的B细胞向浆细胞分化
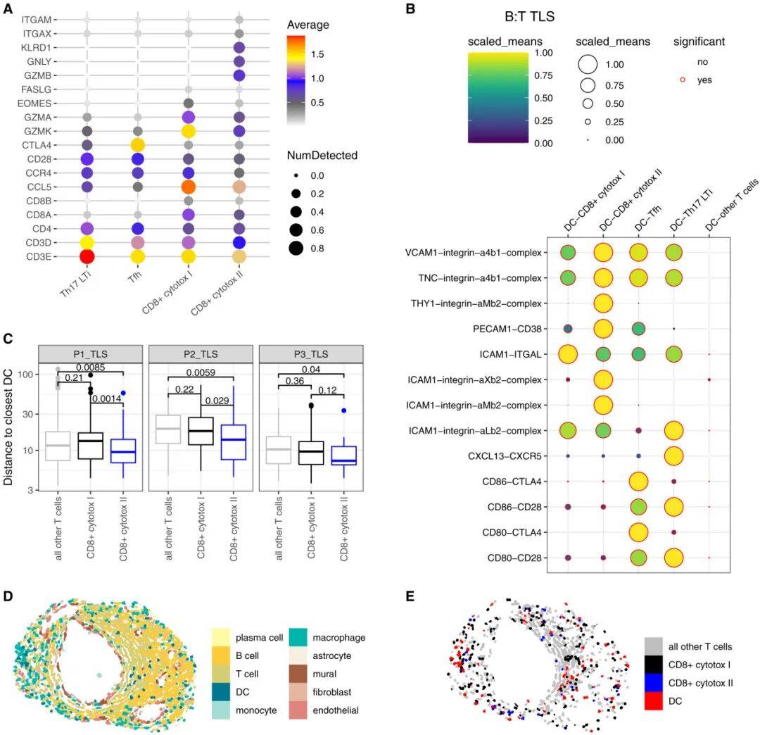
03CD8+细胞毒性T细胞的活化与靶向互作
研究鉴定出两种功能不同的CD8+细胞毒性亚群。受体-配体相互作用建模显示,整合素、CTLA4和CD28介导了树突状细胞与T细胞的关键互作,且CD8+细胞毒性II型与树突状细胞的紧密空间邻近性,确保了其活化并获得抗肿瘤效应功能。
Fig6 细胞毒性T细胞与树突状细胞在B:T-TLS内的相互作用
微环境与血管重塑
调控TLS成熟与功能
TLS的成熟与功能依赖免疫允许性微环境:TLS+胶质瘤神经元特征转录本降低,胶原基质(COL6A1、COL1A1)及ECM重塑(MMP7)相关基因高表达,血管周围ECM重构,COL6A1沉积增加且源于壁细胞与成纤维细胞。TLStype1型胶质瘤(富含B:T-TLS/PC-TLS)具备免疫允许性微环境,血管生成标记物(ANGPT2)和趋化因子(CCL19)表达活跃;TLStype2型胶质瘤(富含T-low-TLS)则存在广泛坏死、缺氧通路激活,抑制TLS成熟,软脑膜区域更利于功能型TLS形成。
研究团队基于浆细胞和树突状细胞相关基因开发“功能TLS评分”,发现抗PD1免疫治疗有反应的患者评分更高;同时设计免疫荧光筛选方案,通过CD20、CD3、MZB1、LAMP3表达可将胶质瘤分为三类,生存分析证实IDH野生型胶质瘤中,TLStype1患者生存率显著优于TLStype2和TLSnegative患者,凸显TLS成熟度的预后与治疗预测价值。
Fig7 TLS作为免疫允许性胶质瘤微环境的生物标志物
研究意义与临床启示
该研究通过多模态空间组学技术,首次系统解析了胶质瘤相关TLSs的流行率、亚型分类、功能特征及临床意义,打破了“胶质瘤均为免疫冷肿瘤”的传统认知,证实部分胶质瘤中存在活跃的适应性免疫反应。其核心价值在于揭示了TLS成熟度是胶质瘤预后评估的关键指标,为患者分层提供了新的生物标志物。
对于科研领域而言,该研究展示了多组学整合分析在肿瘤免疫微环境研究中的强大优势,为其他“冷肿瘤”的免疫机制研究提供了可借鉴的技术框架。而在临床转化层面,这一发现为胶质瘤的免疫治疗开辟了新方向——未来可通过诱导TLS形成、促进TLS成熟,或联合免疫检查点抑制剂,激活胶质瘤内的内源性抗肿瘤免疫,让更多“冷肿瘤”患者受益。
随着对TLS调控机制的深入探索,以及靶向TLS的治疗策略进入临床验证,胶质瘤的治疗格局有望被彻底改写。这场发生在肿瘤微环境中的“免疫革命”,正为胶质瘤患者带来前所未有的希望。
拜谱小结
拜谱生物作为国内领先的多组学技术服务公司,构建了完善成熟的技术服务体系。深度布局空间组学与单细胞研究领域,可提供空间转录组测序、单细胞转录组分析等核心技术服务,同时涵盖蛋白质组学、修饰组学、代谢组学等多组学技术平台。我们能通过多模态数据整合挖掘与深度机制解析,精准匹配肿瘤免疫学、神经肿瘤学等领域的研究需求,助力科研人员解析肿瘤微环境重塑、免疫细胞互作及适应性免疫反应机制等关键科学问题,从样本制备、实验检测到数据分析全链条赋能,冲刺高分文章!欢迎咨询合作,共同推进科研突破!
参考文献
Cakmak P, Lun JH, Singh A, et al. Spatial immune profiling defines a subset of human gliomas with functional tertiary lymphoid structures. Immunity. 2025 Nov 11;58(11):2847-2863.e8