
原发性卵巢功能不全(POI)影响3.7%的40岁以下女性,其特征为卵巢功能减退和不孕。虽然寿胎丸(STW)可用于内分泌调节,但其治疗POI的机制尚不明确。现有POI研究主要关注卵巢损伤,而子宫病理变化及其与卵巢的相互作用尚未阐明。
近日,浙江工业大学陈素红教授团队在Journal of Ethnopharmacology杂志上发表题为“Shoutai Pill synergistically inhibits internal reproductive organ apoptosis: coordinated EGFR/PI3K/AKT modulation in primary ovarian insufficiency”文章。研究利用中药成分鉴定和网络药理学鉴定了三七的活性成分及其作用靶点,发现寿胎丸可能通过协同调控EGFR/PI3K/AKT通路,抑制生殖器官细胞凋亡,为卵巢早衰治疗提供新策略。拜谱生物为该研究提供DIA蛋白组学检测分析服务。
英文标题:Shoutai Pill synergistically inhibits internal reproductive organ apoptosis: coordinated EGFR/PI3K/AKT modulation in primary ovarian insufficiency(Journal of Ethnopharmacology)
中文标题:寿胎丸协同抑制内生殖器官凋亡:原发性卵巢功能不全中EGFR/PI3K/AKT通路的协同调控
客户单位:浙江工业大学
研究材料:卵巢组织
拜谱提供技术:DIA蛋白组学
技术路线:
研究结果
01、寿胎丸成分鉴定及网络药理学分析
通过质谱分析寿胎丸成分,总鉴定到253种化合物。选择72种OB值>28%的化合物作为STW的活性成分,进行网络药理学分析,经拓扑分析筛选出46个核心靶点(如ESR1/2、BCL2、CASP3),主要涉及激素受体和凋亡调控(图1A-B)。核心靶点显著富集于PI3K-AKT、HIF-1等信号通路,推测STW通过调节EGFR/PI3K/AKT通路抑制生殖器官细胞凋亡,从而改善POI(图1C-E)。
图1 STW网络药理学分析
02.寿胎丸治疗机制探索
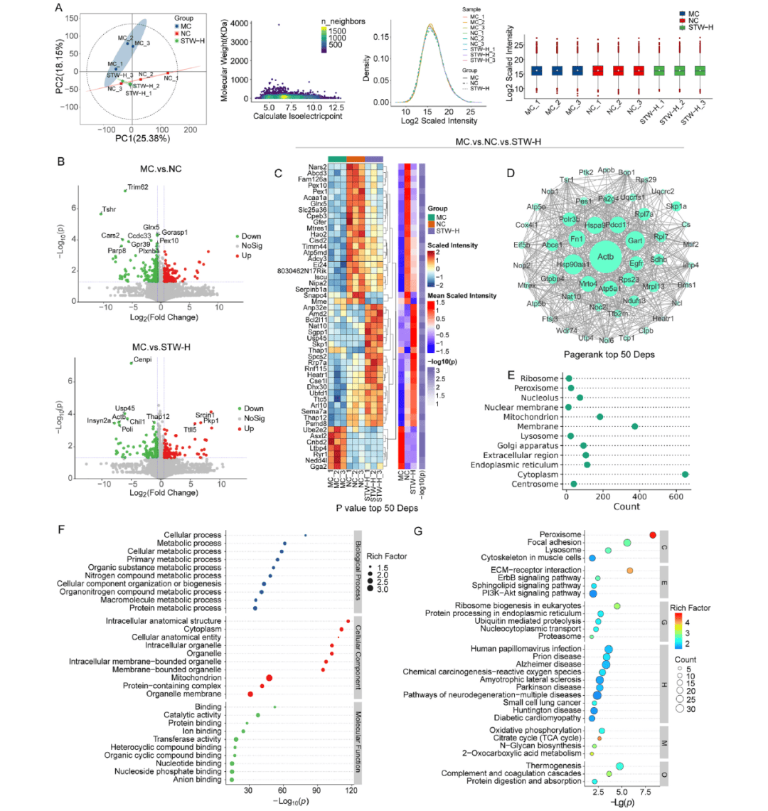
通过小鼠模型,证明寿胎丸改善了POI小鼠整体健康状况,重新平衡了荷尔蒙,使发情周期正常化,并促进了卵泡发育和子宫内膜修复。后续利用DIA蛋白组学,对正常、疾病和寿胎丸治疗小鼠进行检测,发现膜受体蛋白EGFR和PI3K/AKT通路在STW增强POI小鼠卵巢功能方面起着至关重要的作用(图2C-G)。
图2 蛋白组学分析
为了进一步阐明STW对POI治疗作用的分子基础,进行了分子对接分析,木犀草素、山奈酚、针叶醛、羊肚菌素和槲皮素可能是STW的主要成分,它们可能通过在分子水平上调节EGFR/PI3K/AKT通路中的细胞凋亡蛋白来发挥抗POI作用(图3A-G)。
图3 分子对接
上述结果提示STW的作用机制涉及凋亡。实验通过TUNEL标记和IHC检测发现,STW能显著减少POI小鼠卵巢和子宫的凋亡细胞数,上调BCL2水平,下调BAX表达(图4A-J)。此外,STW还激活了EGFR/PI3K/AKT信号通路,从而减轻内生殖器官的凋亡。
图4 STW对卵巢和子宫细胞凋亡的影响
文章小结
本研究表明,STW通过激活EGFR/PI3K/AKT信号通路,抑制卵巢和子宫内膜细胞凋亡,促进卵泡生长、子宫内膜容受性和激素调节(图5)。
图5 STW通过EGFR/PI3K/AKT通路抑制POI模型小鼠内部生殖器官细胞凋亡的机制
拜谱小结
本通过研究UHPLC-MS/MS和网络药理学,明确了STW治疗POI的靶点、通路和成分,并进一步验证了STW的作用机制。拜谱生物为该研究提供DIA蛋白组学检测分析服务。拜谱生物可提供完善成熟的蛋白质组学、修饰蛋白质组学、代谢组学、转录组学等多组学产品技术服务体系,整合多组学数据进行深入挖掘分析,全面解析机制机理,助力高分文章发表!
针对中药研究,拜谱生物可提供一套完整的解决方案,从中药材的成分鉴定到入靶活性成分的筛选,从作用网络的构建到作用靶点的体内体外验证,再到经典方的优化和中药现代化的推进,每一步都紧密相连,环环相扣,形成了一个完整的逻辑链条。欢迎致电咨询!
参考文献
Zhang YP, Dong SM, Li ZY, et al. Shoutai Pill synergistically inhibits internal reproductive organ apoptosis: coordinated EGFR/PI3K/AKT modulation in primary ovarian insufficiency. J Ethnopharmacol. 2025;352:120247.