
巨噬细胞在不同组织中表现出异质性,不同类型巨噬细胞对铁死亡的敏感性及其相关分子机制尚不清楚。
近日,四川农业大学陈代文教授团队在IJBS上发表了“Ferritinophagy activation states determine the susceptibility to ferroptosis of macrophages in bone marrow and spleen”的研究论文。本研究发现骨髓M2巨噬细胞更容易发生铁死亡,其溶质载体家族40成员1(SLC40A1)和铁蛋白重/轻链(FTH/L)表达较低,铁蛋白噬菌激活,不稳定铁水平升高,确定了通过铁死亡调节巨噬细胞功能的新可能性,对疾病治疗具有重大意义。拜谱生物为该研究提供了转录组学检测服务。
英文标题:Ferritinophagy activation states determine the susceptibility to ferroptosis of macrophages in bone marrow and spleen(International Journal of Biological Sciences IF:10)
中文标题:铁蛋白自噬的激活状态决定骨髓与脾脏巨噬细胞对铁死亡的敏感性
客户单位:四川农业大学
研究材料:小鼠细胞
拜谱提供技术:转录组学
技术路线:
研究结果
01.不同来源巨噬细胞对铁死亡敏感性的差异在于不稳定铁水平
前期实验结果表明巨噬细胞对铁通应激敏感性的组织特异性调节,骨髓(BMDMs)和脾脏巨噬细胞的体外模型有效证明了铁诱导的铁死亡体内反应。
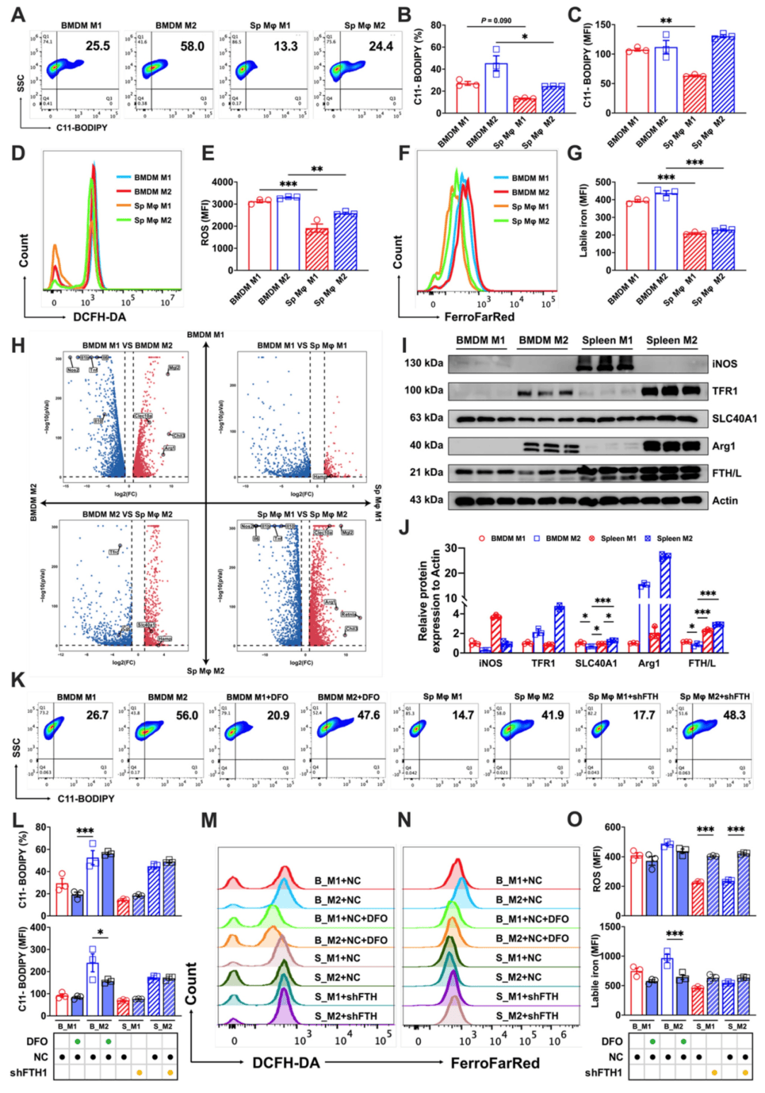
进一步探索组织巨噬细胞中不同程度的铁死亡抗性,对极化脾巨噬细胞和BMDM进行比较分析显示,脂质过氧化(图1A-C)、ROS水平(图1D和E)和不稳定铁水平低于骨髓对应物(图1F-G)。转录组学分析发现铁代谢相关基因(Slc40a1、Hamp和Tfrc)表达存在差异(图1H)。脾脏巨噬细胞的SLC40A1(铁输出)和FTH/L(铁储存)表达显著高于BMDMs,且BMDM M2的FTH/L表达最低(图1I-J)。DFO(模拟SLC40A1功能增强,增加铁输出)处理显著降低了脂质过氧化(图1K-L)和不稳定的铁水平,而FTH减少的巨噬细胞在M1和M2脾脏巨噬细胞中均显示细胞内总ROS显著升高(图1M-O)。这些结果表明,BMDM,尤其是M2巨噬细胞的铁死亡敏感性升高归因于其不稳定铁水平升高以及FTH/L和SLC40A1表达降低。
图1 不稳定铁水平影响BMDM和脾巨噬细胞对铁死亡的易感性
02.NCOA4敲除可逆转M1和M2巨噬细胞对铁死亡的敏感性
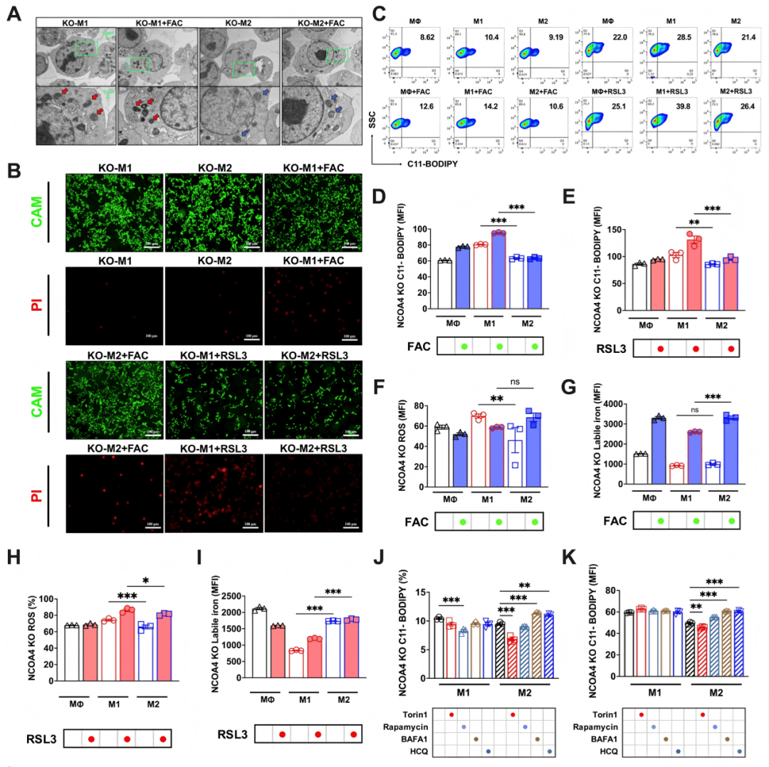
铁蛋白与核受体共激活因子4(NCOA4),以一种称为铁蛋白吞噬11的特殊自噬形式靶向溶酶体降解。结合前期实验结果表明M2 BMDM巨噬细胞由于自噬增加和完全自噬,经历了FTH/L降解,导致高不稳定的铁水平和对铁死亡的抵抗力降低。FTH/L对BMDM和脾脏巨噬细胞之间自噬调节的敏感性不同,这可能是铁死亡敏感性差异的基础。鉴于铁蛋白噬菌在确定BMDM对铁死亡的敏感性方面可能起的作用,对NCOA4进行敲除,FAC处理下M1和M2巨噬细胞中的NCOA4敲除均未产生显著的细胞形态学差异(图2A)。在FAC和RSL3处理下,M1多于M2 PI阳性死细胞(图2B),M1巨噬细胞表现出显著更高的脂质过氧化(图2C-E)和总ROS水平(图2F-H)比M2巨噬细胞。此外,自噬抑制剂未能减少NCOA4敲除的M2巨噬细胞中的脂质过氧化(图2J-K)。这说明了敲除关键铁蛋白噬蛋白后,M1和M2巨噬细胞对铁死亡的敏感性逆转,M1巨噬细胞表现出较差的抵抗力。
图2 敲除NCOA4可逆转M1和M2巨噬细胞对FAC和RSL3诱导的铁死亡敏感性
文章小结
本研究通过体内分析显示,骨髓M2巨噬细胞最易发生铁死亡,其次是骨髓M1、脾脏M1和脾脏M2巨噬细胞。在脾脏巨噬细胞中,自噬通量受损和铁调节剂(如SLC40A1和FTH/L)的表达增强有助于降低不稳定的铁水平,从而增加对铁死亡的抵抗力。相比之下,骨髓M2巨噬细胞的特征是高自噬通量和铁蛋白自噬介导的FTH/L降解,积累了更不稳定的铁,使它们更容易发生铁死亡(图3)。这些发现凸显了巨噬细胞铁代谢、自噬和铁死亡抗性之间复杂的相互作用,强调了组织特异性因素在铁超载条件下塑造免疫反应的重要性。
图3 铁蛋白自噬调控巨噬细胞铁死亡易感性的核心机制图
拜谱小结
本研究详细分析了由铁代谢、自噬和铁蛋白自噬驱动的骨髓和脾巨噬细胞之间铁死亡敏感性的差异,确定了通过铁死亡调节巨噬细胞功能的新可能性,对疾病治疗具有重大意义。拜谱生物为该研究提供了转录组学技术服务,拜谱生物建立了完善成熟的转录组学、蛋白组学、代谢组学以及多组学联合产品技术服务体系,助力发表高分文献,欢迎致电咨询!
参考文献:
Lai X, Wu A, Liu Y, et al. Ferritinophagy activation states determine the susceptibility to ferroptosis of macrophages in bone marrow and spleen. Int J Biol Sci. 2025.doi: 10.7150/ijbs.114545.