
脊髓损伤(SCI)会破坏肠道微生物群的平衡,从而进一步加重损伤部位的炎症并抑制轴突再生。目前的研究表明,肠道细菌的代谢产物吲哚-3丙酸酯(IPA)可促进轴突再生。然而,IPA的半衰期较短,限制了其有效性。有关饮食调节肠道菌群代谢物以改善SCI的研究仍然有限,缺乏指导意义。
2025年2月温州医科大学肖健团队在Journal of Nanobiotechnology杂志上发表题为“Pectin-Zein-IPA nanoparticles promote functional recovery and alleviate neuroinflammation after spinal cord injury”文章。研究发现Pectin-Zein-IPA纳米颗粒能改善运动功能恢复,抑制氧化应激的激活,促进轴突再生,并激活AKT/Nrf-2信号通路。拜谱生物为该研究提供了非靶向代谢组学技术服务。
英文标题:Pectin-Zein-IPA nanoparticles promote functional recovery and alleviate neuroinflammation after spinal cord injury(Journal of Nanobiotechnology IF:10.6)
中文标题:Pectin-Zein-IPA纳米颗粒促进脊髓损伤后的功能恢复并减轻神经炎症
客户单位:温州医科大学
研究材料:小鼠肠道组织
拜谱提供技术:非靶向代谢组学
研究思路:
研究结果
1、纳米颗粒的制备与药物释放特性
通过对小鼠SCI(Spinal cord Injury,脊髓损伤)模型的研究,发现SCI后肠道菌群和代谢物发生紊乱。为验证食疗对肠道菌群和SCI的治疗效果,合成了Pectin-Zein-IPA NPs(图1 A-B),发现其在体外模拟胃肠道环境中能够持续释放IPA,并在动物实验中实现了24小时的肠道缓释,表明Pectin-Zein-IPA纳米颗粒更适合用于治疗SCI(图1 C-K)。
图1 Pectin-Zein-IPA NPs的表征和释放
2、Pectin-Zein-IPA NPs促进运动功能恢复、抑制氧化应激与神经炎症
在小鼠模型中,研究发现Pectin-Zein-IPA NPs显著促进了SCI后的运动功能恢复(图2 A)。后续又通过DHE、蛋白免疫印迹和免疫荧光染色测定受伤小鼠ROS和细胞凋亡水平,发现Pectin-Zein-IPA NPs可以有效抑制OS的激活并促进SCI后小鼠的神经元存活((图2 B-H)。SCI后炎症因子的释放进一步损害了损伤的恢复,因此检测了炎症因子相关表达,证明Pectin-Zein-IPA NPs的干预减轻了SCI后小鼠的神经炎症。
图2 Pectin-Zein-IPA NPs促进运动功能恢复
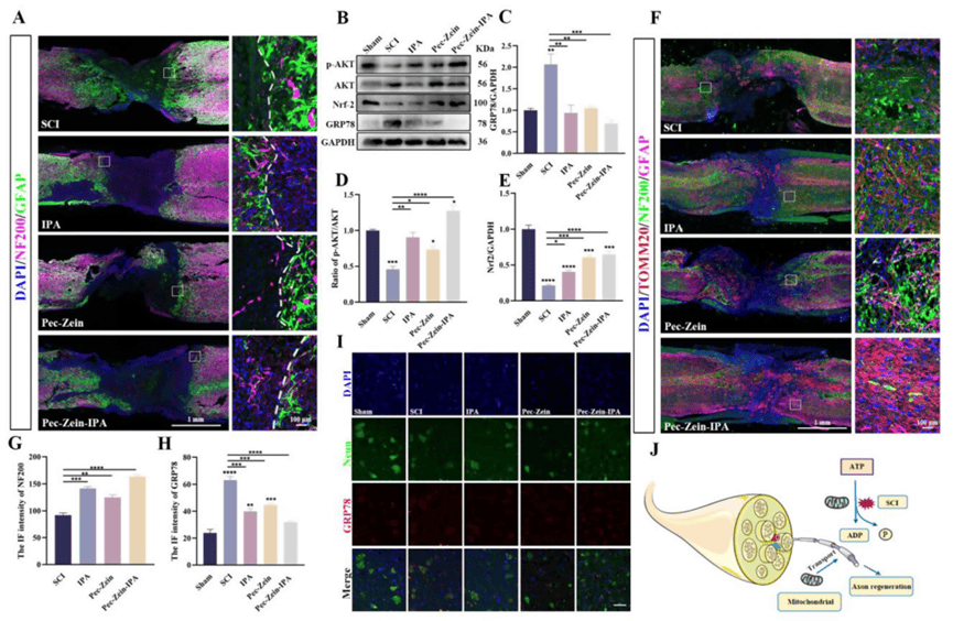
随后发现SCI小鼠经IPA处理后,p-AKT和Nrf-2蛋白表达上调,Pectin-Zein-IPA纳米颗粒进一步增强了这一效。免疫荧光分析显示,Pectin-Zein-IPA NPs促进了线粒体与轴突在损伤区域的共定位,表明其可能通过提供能量和激活AKT/Nrf-2通路促进SCI恢复(图3 A-J)。
图3 Pectin-Zein-IPA NPs促进SCI小鼠轴突再生并激活AKT/Nrf-2信号通路
通过免疫荧光检测发现,Pectin-Zein-IPA NPs可以降低肠道通透性。此外,qRT-PCR和蛋白免疫印迹结果显示,Pectin-Zein-IPA NPs通过抑制NF-κB通路,下调促炎因子TNF-α和IL-1β的表达,从而减轻SCI后的肠道炎症反应(图4 A-F)。
图4 Pectin-Zein-IPA NPs通过抑制NF-κB信号通路降低肠道通透性和肠道炎症反应
3、Pectin-Zein-IPA NPs改变肠道微生物及代谢物
对小鼠进行16S rRNA测序,发现Pectin-Zein-IPA NPs干预后,肠道微生物α多样性无显著变化,但β多样性显示微生物群落结构发生改变,以上结果分析进一步证实了Pectin-Zein-IPA NPs对SCI后肠道微生物组成的调控作用(图5 A-G)。
图5 Pectin-Zein-IPA NPs改变了SCI后肠道微生物的组成
研究发现肠道微生物代谢物影响SCI预后。随后对Pectin-Zein-IPA NPs与SCI组进行非靶向代谢组学分析,鉴定出663个差异代谢物,其中氨基酸代谢相关代谢物如β-丙氨酸、L-苯丙氨酸等显著变化。相关性分析表明Odoribacter、Candidatus−Saccharimonas等菌属与这些氨基酸代谢物存在正负相关。此外,还发现肌酸水平升高,提示Pectin-Zein-IPA NPs通过调节粪便代谢物,为SCI后轴突再生提供能量支持(图6 A-F)。
图6 Pectin-Zein-IPA NPs改变了SCI中的粪便代谢物
文章小结
本研究成功制备了Pectin-Zei NPs作为对IPA的载体,并对其性能进行了表征。体内实验结果表明,Pectin-Zein-IPA NPs可促进SCI后运动功能恢复,提供能量以促进轴突再生,减轻神经炎症和氧化应激,其机制可能与调节肠道菌群、减少L-甲硫氨酸积累有关(图7)。
图7 Pectin-Zein-IPA NPs治疗SCI机制示意图
拜谱小结
本研究发现Pectin-Zein-IPA NPS能改善运动功能恢复,减少神经炎症和氧化应激。研究提示,Pectin-Zein-IPA NPs在SCI治疗中具有潜在应用价值。拜谱生物为该研究提供了非靶向代谢组学检测分析服务。拜谱生物作为一家国内领先的多组学服务公司,可提供完善成熟的蛋白质组学、修饰蛋白质组学、代谢组学、转录组学等多组学产品技术服务,整合多组学数据进行深入挖掘分析,全面解析机制机理等,助力高分文章发表,欢迎咨询!
参考文献:
[1]Chen X, Wang B, Al Mamun A, et al. Pectin-Zein-IPA nanoparticles promote functional recovery and alleviate neuroinflammation after spinal cord injury. J Nanobiotechnology. 2025;23(1):152. Published 2025 Feb 28. doi:10.1186/s12951-025-03224-1