
妥瑞氏综合征(TS)是一种儿童时期的慢性神经发育性疾病,其特征为持续性的运动性及发声性抽搐,严重影响患者的生活质量。菖麻熄风片(CMXF)是一种传统中药制剂,已被证明对儿童患者的妥瑞氏综合征症状有缓解作用。然而,其活性成分及确切机制尚待阐明。
近日,郑州大学第一附属医院朱春胜在Journal of Ethnopharmacology发表了题为“Integrating serum pharmacochemistry, network pharmacology, gut microbiota and transcriptomic strategies to reveal the active ingredients and mechanism of Changma Xifeng tablet in the treatment of tourette syndrome”的研究论文。本研究综合运用多组学揭示菖麻熄风片在治疗妥瑞氏综合征中的活性成分及其作用机制,为TS的靶向治疗提供了新的视角。拜谱生物为该研究成果提供了中药入靶分析检测服务。
英文标题:Integrating serum pharmacochemistry, network pharmacology, gut microbiota and transcriptomic strategies to reveal the active ingredients and mechanism of Changma Xifeng tablet in the treatment of tourette syndrome
中文标题:整合多组学揭示菖麻熄风片治疗妥瑞氏综合征的作用
客户单位:郑州大学第一附属医院
研究材料:小鼠组织
拜谱提供技术:中药入靶分析
技术路线:
研究结果
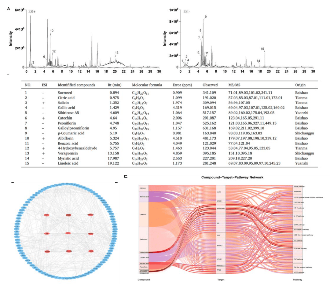
1菖麻熄风片潜在药效成分治病机制挖掘
本研究经中药入靶分析揭示菖麻熄风片15种潜在效用成分包括儿茶素、芍药苷、没食子酰芍药苷、对香豆酸、白花苷等。经网络药理学分析发现儿茶素、没食子酸和亚油酸可能是CMXF治疗TS功效的主要活性成分,Toll样受体信号通路、PI3K-Akt信号通路和NF-κB信号通路可能是发挥治疗干预作用的主要通路(图1)。
图1.潜在15种潜在效用成分及网药分析
22CMXF对TS的效用评价
通过对小鼠行为(刻板行为、空间限制行为等)、体重、神经递质检测揭示CMXF治疗可有效改善小鼠TS症状。此外,CMXF也以剂量依赖的方式降低炎症标志物TNF-α、IL-6、IL-1β标志物含量(图2)。
图2.CMXF对TS的效用评价。
3评估CMXF对多巴胺通路的调节作用
本研究通过HE染色结果显示,CMXF和THT处理导致纹状体细胞核轻微浓缩,细胞排列整齐,神经元结构逐渐正常化。IHC检测发现CMXF处理显著提高DA转运体(DAT)和γ-氨基丁酸受体(GABAR)水平,下调纹状体中DA受体D1(DAD1)、DA受体D2(DAD2)的水平(图3)。
图3.CMXF对多巴胺通路的调节作用
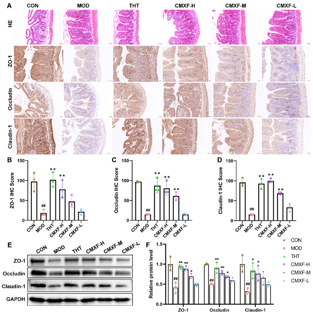
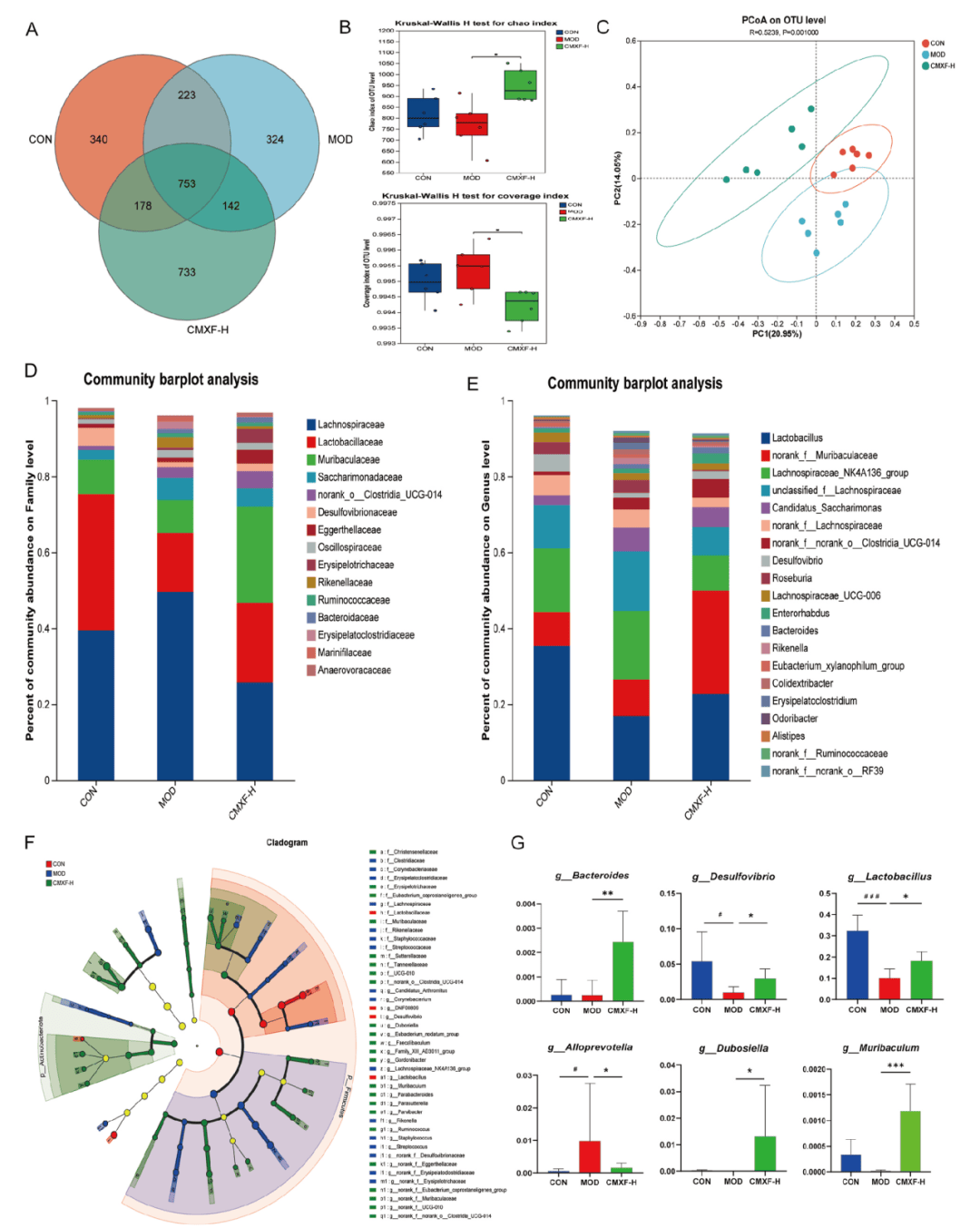
4评估CMXF对肠道屏障及肠道菌群构成的影响
本研究通过HE染色、IHC和WB揭示CMXF处理可以改善炎症细胞浸润及上调紧密连接蛋白ZO-1、Occludin、Claudin-1的表达水平(图4)。进一步通过16SrDNA测序揭示CMXF处理改善肠道菌群构成,提升Bacteroides、Dubosiella和Muribaculum的相对丰度(图5)。
图4.肠道屏障指标测定
图5.16sRNA测序分析
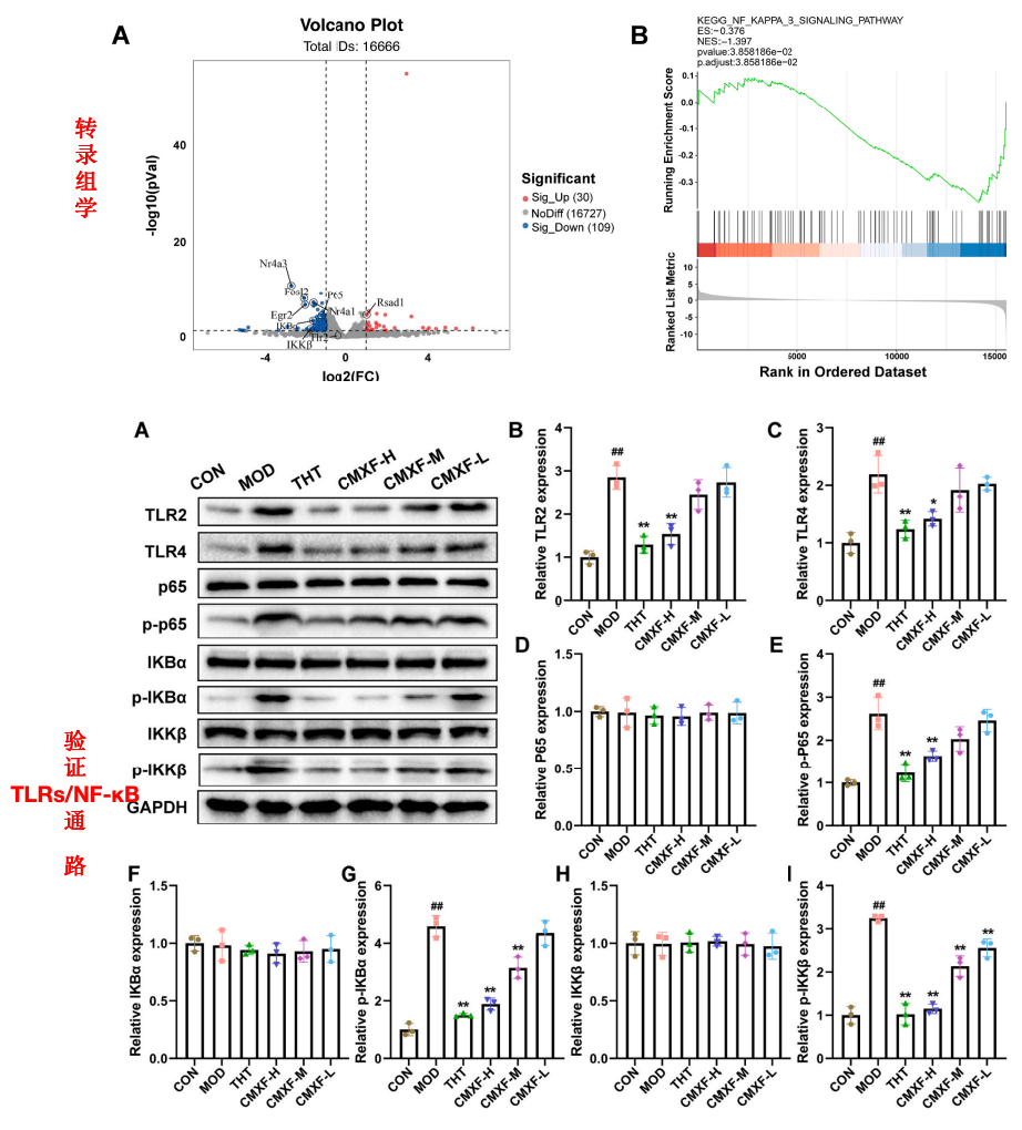
05、转录组学分析与TLR/NF-κB通路验证
通过转录组学与前文网络药理学整合分析发现NF-κB通路可能是CMXF调节TS的关键通路。通过WB实验进行进一步验证发现CMXF通过抑制TLRs/NF-κB通路发挥其抗TS作用(图6)。
图6.CMXF治疗机制验证
文章小结
总之,本研究采用中药入靶、网络药理学、多组学和实验验证方法来研究CMXF治疗TS的疗效和潜在机制,揭示了CMXF治疗通过没食子酸、儿茶素、西伯利亚糖A5和其他成分保护肠道屏障并调节肠道微生物群,具有抗TS作用。本研究进一步揭示CMXF通过抑制TLR2和TLR4的表达来降低p-p65、p-IKBα和p-IKKβ的磷酸化,从而抑制NF-κB信号通路。
拜谱小结
本研究深入挖掘了菖麻熄风片治疗妥瑞氏综合征症状的调控机制。拜谱生物为其提供了中药入靶检测分析。拜谱生物建立了完善成熟的转录组学、蛋白组学、翻译后修饰组、代谢组学以及多组学联合产品技术服务体系,助力发表高分文献,欢迎致电咨询!
参考文献
Zhu, C., Shi, Y., Zhou, Z. Integrating serum pharmacochemistry, network pharmacology, gut microbiota and transcriptomic strategies to reveal the active ingredients and mechanism of Changma Xifeng tablet in the treatment of tourette syndrome. J Ethnopharmacol. 2026 Feb 10:356:120830. doi: 10.1016/j.jep.2025.120830