
背景阐述
免疫检查点抑制剂(ICIs)虽然改善了转移性肾细胞癌(mRCC)患者的预后,但其引发的免疫相关不良事件(irAEs)常导致治疗中断,甚至危及生命。越来越多的证据表明,肠道菌群在调节抗肿瘤免疫和治疗毒性中起着关键作用。然而,健康供体粪菌移植(FMT)联合免疫治疗在mRCC中的安全性、可行性及其作用机制,此前尚不明确。
2026年1月28日,伦敦健康科学中心Saman Maleki Vareki团队在《Nature Medicine》上发表了题为“Fecal microbiota transplantation plus immunotherapy in metastatic renal cell carcinoma: the phase 1 PERFORM trial”的研究。这项I期试验首次初步证实,健康供体胶囊化FMT与ICI联合用于mRCC患者安全可行,并通过多组学分析揭示了肠道菌群特征与免疫治疗疗效及毒性之间的潜在关联,为通过菌群调控优化免疫治疗提供了重要的机制线索。
关键研究结果
多组学视角下的发现
临床结局
“增效”与“减毒”
PERFORM研究纳入20例初治mRCC患者,评估FMT联合免疫治疗的安全性与疗效。结果显示,50%患者出现3级irAEs,但未观察到FMT相关的严重毒性,初步证实联合策略的安全性。疗效方面,18例可评估患者的客观缓解率达50%,含2例完全缓解。特别值得注意的是,疗效与毒性呈现显著负相关:9例应答者中仅1例出现3级毒性,而9例无应答者中8例遭受严重不良反应,提示成功的FMT定植可能同时促进抗肿瘤免疫并维持免疫稳态(图1)。
图1:FMT联合ICI治疗的临床结局
菌群定植
α-多样性与供体相似度决定预后
通过宏基因组测序分析菌群动态,发现FMT后第10周的微生物多样性与临床结局密切相关。未发生3级irAEs的患者表现出显著更高的Shannon多样性,且其菌群组成与供体的Bray-Curtis不相似度随时间持续降低,呈现稳定的供体定植模式。相反,发生严重毒性的患者仅在FMT后第1周出现短暂的供体相似性,随后迅速偏离。进一步分析显示,应答者比无应答者表现出更持久、更高水平的菌株水平定植,证明成功的微生物移植是疗效和安全性的共同基础(图2)。
图2:微生物组分析
关键致病菌
S. copri超标预警严重不良反应
物种水平分析鉴定出Segatella copri(S. copri)是预测严重毒性的关键生物标志物。当FMT后第10周S. copri丰度超过10 CPM阈值时,患者发生3级irAEs的风险显著增加,且这一关联在伊匹木单抗/纳武利尤单抗双免疫方案中尤为突出。菌株追踪分析证实,毒性患者体内富集的S. copri主要源自特定供体。功能层面,利用HUMAnN3进行注释发现,毒性相关供体的微生物组富含促炎酶类,如精氨酸脱羧酶和肽聚糖合成酶,这些功能特征成功移植至受体。相反,无毒性患者富集普拉梭菌等产短链脂肪酸的抗炎菌种(图3)。
图3:S. copri水平与irAEs之间的关系
代谢护盾
保护性代谢物维持免疫稳态
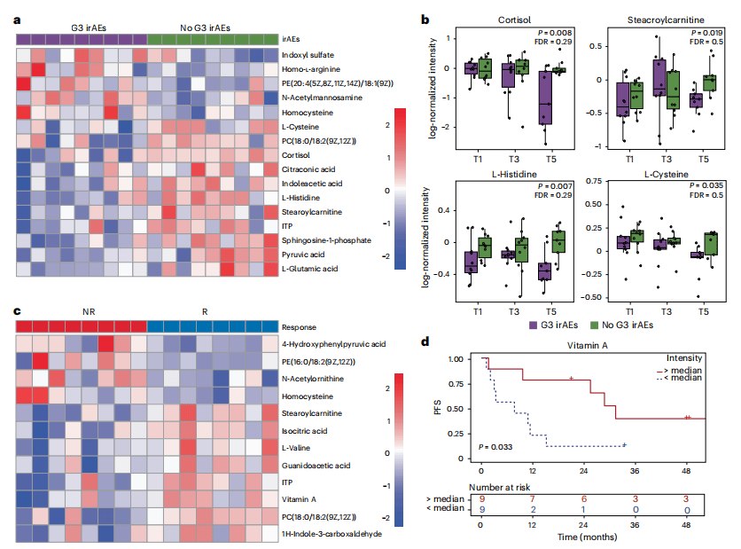
血浆靶向代谢组学分析揭示了FMT诱导的系统性代谢重编程与毒性抵抗的关联。未发生3级irAEs的患者在FMT后第10周维持高水平的保护性代谢物,包括皮质醇、L-组氨酸、硬脂酰肉碱和异柠檬酸,这些物质参与免疫调节和能量代谢。Kaplan-Meier生存分析显示,异柠檬酸和硬脂酰肉碱水平高于中位数的患者具有显著延长的无进展生存期。相比之下,S. copri高丰度患者表现出促炎代谢特征,血浆中吲哚硫酸盐浓度升高,而具有抗炎作用的鞘氨醇-1-磷酸和神经酰胺水平降低,提示肠菌失调通过代谢途径驱动系统性炎症(图4)。
图4:血浆靶向代谢组分析
免疫机制
Treg与效应T细胞的平衡艺术
外周血免疫谱分析阐明了肠菌调控宿主免疫的细胞学机制。利用高维流式细胞术分析PBMC,发现发生3级irAEs的患者在第10周表现出CD38+HLA-DR+记忆CD8+T细胞(TC1亚群)显著扩增,提示效应T细胞过度激活,同时伴有CD56++CD16-调节性NK细胞减少及DNAM1表达降低。相反,无毒性患者显示CD38+调节性T细胞比例升高,伴随CCL22趋化因子水平增加,表明成功的FMT通过促进免疫抑制性细胞群体维持免疫稳态。单核细胞亚群分析进一步揭示,无毒性患者中非经典单核细胞比例升高,而毒性患者中间单核细胞呈现促炎CD163高表达表型(图5)。
图5:患者PBMCs的流式细胞术分析
拜谱小结
本研究通过宏基因组、代谢组、免疫分析的多组学整合,深刻揭示了肠道菌群影响免疫治疗疗效和毒性的复杂机制。其中,靶向代谢组学精准捕捉了与菌群功能密切相关的系统性代谢变化,为理解菌群如何调节宿主免疫提供了关键证据。
拜谱生物GT500肠菌靶向代谢组,专门针对肠道微生物-宿主共代谢网络设计,可一次性精准定量500+种功能明确的菌群相关代谢物。无论是探索肿瘤免疫治疗的生物标志物,还是解析益生菌、FMT等干预措施的机制,GT500都是您不可或缺的利器。欢迎咨询!
参考文献
Fernandes, R., Jabbarizadeh, B., Rajeh, A. et al. Fecal microbiota transplantation plus immunotherapy in metastatic renal cell carcinoma: the phase 1 PERFORM trial. Nat Med (2026). https://doi.org/10.1038/s41591-025-04183-8